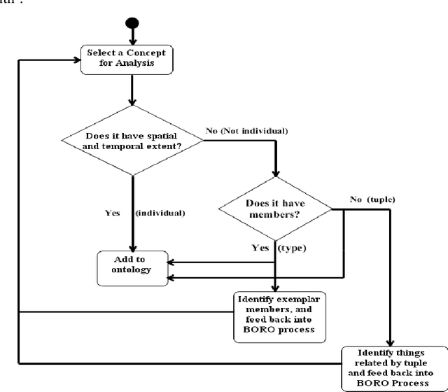
Abstract:Our aim in this paper is to outline how the design space for the ontologization process is richer than current practice would suggest. We point out that engineering processes as well as products need to be designed - and identify some components of the design. We investigate the possibility of designing a range of radically new practices, providing examples of the new practices from our work over the last three decades with an outlier methodology, bCLEARer. We also suggest that setting an evolutionary context for ontologization helps one to better understand the nature of these new practices and provides the conceptual scaffolding that shapes fertile processes. Where this evolutionary perspective positions digitalization (the evolutionary emergence of computing technologies) as the latest step in a long evolutionary trail of information transitions. This reframes ontologization as a strategic tool for leveraging the emerging opportunities offered by digitalization.




Abstract:Ontologies are key enablers for sharing precise and machine-understandable semantics among different applications and parties. Yet, for ontologies to meet these expectations, their quality must be of a good standard. The quality of an ontology is strongly based on the design method employed. This paper addresses the design problems related to the modelling of ontologies, with specific concentration on the issues related to the quality of the conceptualisations produced. The paper aims to demonstrate the impact of the modelling paradigm adopted on the quality of ontological models and, consequently, the potential impact that such a decision can have in relation to the development of software applications. To this aim, an ontology that is conceptualised based on the Object-Role Modelling (ORM) approach (a representative of endurantism) is re-engineered into a one modelled on the basis of the Object Paradigm (OP) (a representative of perdurantism). Next, the two ontologies are analytically compared using the specified criteria. The conducted comparison highlights that using the OP for ontology conceptualisation can provide more expressive, reusable, objective and temporal ontologies than those conceptualised on the basis of the ORM approach.