I3S




Abstract:This paper introduces a novel theoretically sound approach for the celebrated CMA-ES algorithm. Assuming the parameters of the multi variate normal distribution for the minimum follow a conjugate prior distribution, we derive their optimal update at each iteration step. Not only provides this Bayesian framework a justification for the update of the CMA-ES algorithm but it also gives two new versions of CMA-ES either assuming normal-Wishart or normal-Inverse Wishart priors, depending whether we parametrize the likelihood by its covariance or precision matrix. We support our theoretical findings by numerical experiments that show fast convergence of these modified versions of CMA-ES.




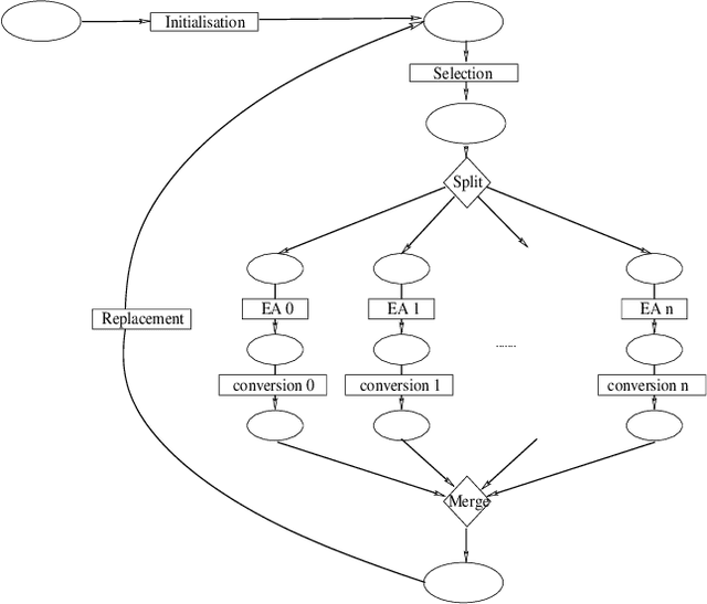
Abstract:Our aim in this paper is to analyse the phenotypic effects (evolvability) of diverse coding conversion operators in an instance of the states based evolutionary algorithm (SEA). Since the representation of solutions or the selection of the best encoding during the optimization process has been proved to be very important for the efficiency of evolutionary algorithms (EAs), we will discuss a strategy of coupling more than one representation and different procedures of conversion from one coding to another during the search. Elsewhere, some EAs try to use multiple representations (SM-GA, SEA, etc.) in intention to benefit from the characteristics of each of them. In spite of those results, this paper shows that the change of the representation is also a crucial approach to take into consideration while attempting to increase the performances of such EAs. As a demonstrative example, we use a two states SEA (2-SEA) which has two identical search spaces but different coding conversion operators. The results show that the way of changing from one coding to another and not only the choice of the best representation nor the representation itself is very advantageous and must be taken into account in order to well-desing and improve EAs execution.




Abstract:Although there are some real world applications where the use of variable length representation (VLR) in Evolutionary Algorithm is natural and suitable, an academic framework is lacking for such representations. In this work we propose a family of tunable fitness landscapes based on VLR of genotypes. The fitness landscapes we propose possess a tunable degree of both neutrality and epistasis; they are inspired, on the one hand by the Royal Road fitness landscapes, and the other hand by the NK fitness landscapes. So these landscapes offer a scale of continuity from Royal Road functions, with neutrality and no epistasis, to landscapes with a large amount of epistasis and no redundancy. To gain insight into these fitness landscapes, we first use standard tools such as adaptive walks and correlation length. Second, we evaluate the performances of evolutionary algorithms on these landscapes for various values of the neutral and the epistatic parameters; the results allow us to correlate the performances with the expected degrees of neutrality and epistasis.