



Abstract:Animals have been a common sighting on roads in India which leads to several accidents between them and vehicles every year. This makes it vital to develop a support system for driverless vehicles that assists in preventing these forms of accidents. In this paper, we propose a neoteric framework for avoiding vehicle-to-animal collisions by developing an efficient approach for the detection of animals on highways using deep learning and computer vision techniques on dashcam video. Our approach leverages the Mask R-CNN model for detecting and identifying various commonly found animals. Then, we perform lane detection to deduce whether a detected animal is on the vehicle's lane or not and track its location and direction of movement using a centroid based object tracking algorithm. This approach ensures that the framework is effective at determining whether an animal is obstructing the path or not of an autonomous vehicle in addition to predicting its movement and giving feedback accordingly. This system was tested under various lighting and weather conditions and was observed to perform relatively well, which leads the way for prominent driverless vehicle's support systems for avoiding vehicular collisions with animals on Indian roads in real-time.





Abstract:Numerous Deep Learning and sensor-based models have been developed to detect potential accidents with an autonomous vehicle. However, a self-driving car needs to be able to detect accidents between other vehicles in its path and take appropriate actions such as to slow down or stop and inform the concerned authorities. In this paper, we propose a novel support system for self-driving cars that detects vehicular accidents through a dashboard camera. The system leverages the Mask R-CNN framework for vehicle detection and a centroid tracking algorithm to track the detected vehicle. Additionally, the framework calculates various parameters such as speed, acceleration, and trajectory to determine whether an accident has occurred between any of the tracked vehicles. The framework has been tested on a custom dataset of dashcam footage and achieves a high accident detection rate while maintaining a low false alarm rate.





Abstract:The use of facial masks in public spaces has become a social obligation since the wake of the COVID-19 global pandemic and the identification of facial masks can be imperative to ensure public safety. Detection of facial masks in video footages is a challenging task primarily due to the fact that the masks themselves behave as occlusions to face detection algorithms due to the absence of facial landmarks in the masked regions. In this work, we propose an approach for detecting facial masks in videos using deep learning. The proposed framework capitalizes on the MTCNN face detection model to identify the faces and their corresponding facial landmarks present in the video frame. These facial images and cues are then processed by a neoteric classifier that utilises the MobileNetV2 architecture as an object detector for identifying masked regions. The proposed framework was tested on a dataset which is a collection of videos capturing the movement of people in public spaces while complying with COVID-19 safety protocols. The proposed methodology demonstrated its effectiveness in detecting facial masks by achieving high precision, recall, and accuracy.





Abstract:The practice of social distancing is imperative to curbing the spread of contagious diseases and has been globally adopted as a non-pharmaceutical prevention measure during the COVID-19 pandemic. This work proposes a novel framework named SD-Measure for detecting social distancing from video footages. The proposed framework leverages the Mask R-CNN deep neural network to detect people in a video frame. To consistently identify whether social distancing is practiced during the interaction between people, a centroid tracking algorithm is utilised to track the subjects over the course of the footage. With the aid of authentic algorithms for approximating the distance of people from the camera and between themselves, we determine whether the social distancing guidelines are being adhered to. The framework attained a high accuracy value in conjunction with a low false alarm rate when tested on Custom Video Footage Dataset (CVFD) and Custom Personal Images Dataset (CPID), where it manifested its effectiveness in determining whether social distancing guidelines were practiced.





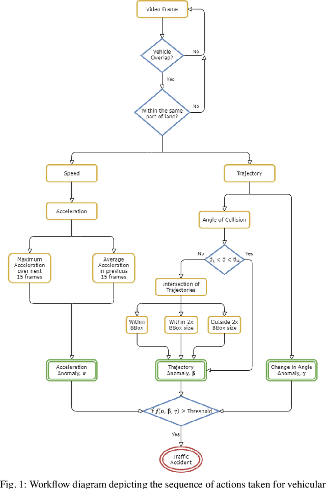
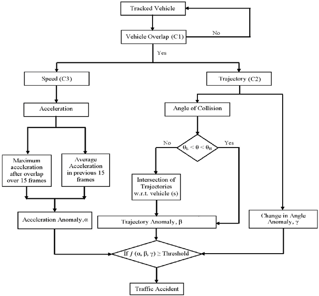
Abstract:Computer vision-based accident detection through video surveillance has become a beneficial but daunting task. In this paper, a neoteric framework for detection of road accidents is proposed. The proposed framework capitalizes on Mask R-CNN for accurate object detection followed by an efficient centroid based object tracking algorithm for surveillance footage. The probability of an accident is determined based on speed and trajectory anomalies in a vehicle after an overlap with other vehicles. The proposed framework provides a robust method to achieve a high Detection Rate and a low False Alarm Rate on general road-traffic CCTV surveillance footage. This framework was evaluated on diverse conditions such as broad daylight, low visibility, rain, hail, and snow using the proposed dataset. This framework was found effective and paves the way to the development of general-purpose vehicular accident detection algorithms in real-time.
