

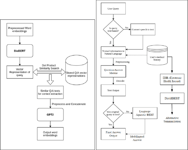
Abstract:In rural regions of several developing countries, access to quality healthcare, medical infrastructure, and professional diagnosis is largely unavailable. Many of these regions are gradually gaining access to internet infrastructure, although not with a strong enough connection to allow for sustained communication with a medical practitioner. Several deaths resulting from this lack of medical access, absence of patient's previous health records, and the unavailability of information in indigenous languages can be easily prevented. In this paper, we describe an approach leveraging the phenomenal progress in Machine Learning and NLP (Natural Language Processing) techniques to design a model that is low-resource, multilingual, and a preliminary first-point-of-contact medical assistant. Our contribution includes defining the NLP pipeline required for named-entity-recognition, language-agnostic sentence embedding, natural language translation, information retrieval, question answering, and generative pre-training for final query processing. We obtain promising results for this pipeline and preliminary results for EHR (Electronic Health Record) analysis with text summarization for medical practitioners to peruse for their diagnosis. Through this NLP pipeline, we aim to provide preliminary medical information to the user and do not claim to supplant diagnosis from qualified medical practitioners. Using the input from subject matter experts, we have compiled a large corpus to pre-train and fine-tune our BioBERT based NLP model for the specific tasks. We expect recent advances in NLP architectures, several of which are efficient and privacy-preserving models, to further the impact of our solution and improve on individual task performance.