



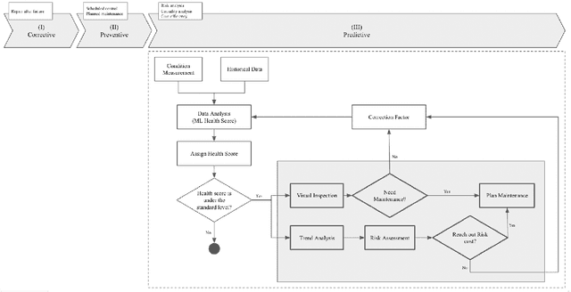
Abstract:A large amount of data is generated during the operation of a railcar fleet, which can easily lead to dimensional disaster and reduce the resiliency of the railcar network. To solve these issues and offer predictive maintenance, this research introduces a hybrid fault diagnosis expert system method that combines density-based spatial clustering of applications with noise (DBSCAN) and principal component analysis (PCA). Firstly, the DBSCAN method is used to cluster categorical data that are similar to one another within the same group. Secondly, PCA algorithm is applied to reduce the dimensionality of the data and eliminate redundancy in order to improve the accuracy of fault diagnosis. Finally, we explain the engineered features and evaluate the selected models by using the Gain Chart and Area Under Curve (AUC) metrics. We use the hybrid expert system model to enhance maintenance planning decisions by assigning a health score to the railcar system of the North American Railcar Owner (NARO). According to the experimental results, our expert model can detect 96.4% of failures within 50% of the sample. This suggests that our method is effective at diagnosing failures in railcars fleet.




Abstract:Hierarchical time series demands exist in many industries and are often associated with the product, time frame, or geographic aggregations. Traditionally, these hierarchies have been forecasted using top-down, bottom-up, or middle-out approaches. The question we aim to answer is how to utilize child-level forecasts to improve parent-level forecasts in a hierarchical supply chain. Improved forecasts can be used to considerably reduce logistics costs, especially in e-commerce. We propose a novel multi-phase hierarchical (MPH) approach. Our method involves forecasting each series in the hierarchy independently using machine learning models, then combining all forecasts to allow a second phase model estimation at the parent level. Sales data from MonarchFx Inc. (a logistics solutions provider) is used to evaluate our approach and compare it to bottom-up and top-down methods. Our results demonstrate an 82-90% improvement in forecast accuracy using the proposed approach. Using the proposed method, supply chain planners can derive more accurate forecasting models to exploit the benefit of multivariate data.




Abstract:A major part of the balance sheets of the largest US banks consists of credit card portfolios. Hence, managing the charge-off rates is a vital task for the profitability of the credit card industry. Different macroeconomic conditions affect individuals' behavior in paying down their debts. In this paper, we propose an expert system for loss forecasting in the credit card industry using macroeconomic indicators. We select the indicators based on a thorough review of the literature and experts' opinions covering all aspects of the economy, consumer, business, and government sectors. The state of the art machine learning models are used to develop the proposed expert system framework. We develop two versions of the forecasting expert system, which utilize different approaches to select between the lags added to each indicator. Among 19 macroeconomic indicators that were used as the input, six were used in the model with optimal lags, and seven indicators were selected by the model using all lags. The features that were selected by each of these models covered all three sectors of the economy. Using the charge-off data for the top 100 US banks ranked by assets from the first quarter of 1985 to the second quarter of 2019, we achieve mean squared error values of 1.15E-03 and 1.04E-03 using the model with optimal lags and the model with all lags, respectively. The proposed expert system gives a holistic view of the economy to the practitioners in the credit card industry and helps them to see the impact of different macroeconomic conditions on their future loss.