



Abstract:This paper explores the crucial role of Unmanned Aerial Vehicles (UAVs) in advancing Beyond Fifth Generation (B5G) communication networks, especially in adverse weather conditions like rain, fog, and snow. The study investigates the synergy between climate-resilient UAVs and energy-efficient B5G communication. Key findings include the impact of weather elements on UAV coverage and communication dynamics. The research demonstrates significant enhancements in energy efficiency, reduced interference, increased data transmission rates, and optimal channel gain under various weather conditions. Overall, this paper emphasizes the potential of climate-resilient UAVs to improve energy-efficient B5G communication and highlights technology's role in mitigating climate change's impact on communication systems, promoting sustainability and resilience.




Abstract:Unmanned Aerial Vehicles (UAVs) are being used for wireless communications in smart environments. However, the need for mobility, scalability of data transmission over wide areas, and the required coverage area make UAV beamforming essential for better coverage and user experience. To this end, we propose a flexible beamforming approach to improve tethered UAV coverage quality and maximize the number of users experiencing the minimum required rate in any target environment. Our solution demonstrates a significant achievement in flexible beamforming in smart environments, including urban, suburban, dense, and high-rise urban. Furthermore, the beamforming gain is mainly concentrated in the target to improve the coverage area based on various scenarios. Simulation results show that the proposed approach can achieve a significantly received flexible power beam that focuses the transmitted signal towards the receiver and improves received power by reducing signal power spread. In the case of no beamforming, signal power spreads out as distance increases, reducing the signal strength. Furthermore, our proposed solution is suitable for improving UAV coverage and reliability in smart and harsh environments.




Abstract:Beyond fifth generation (B5G), communication has attracted much attention from academia, industry, and mobile network operators due to network densification, ultra-low latency communication, and enhanced energy and spectrum efficiency. However, a post-disaster emergency management system (EMS), which increasingly relies heavily on wireless communication infrastructure, is falling far behind in innovation and funding. Because the B5G concept represents a telecommunications industry revolution, EMS provisioning is intended to be dispersed, autonomous, and robust to network weaknesses caused by human and natural calamities. When the network is congested, partially functioning, or entirely isolated, we provide multi-device-to-device (D2D) communication to extend the communication coverage area with improved energy efficiency. Furthermore, we examine D2D multi-hop energy efficiency performance in the proposed network. The results demonstrate that the improved D2D multi-hop energy efficiency can improve the EMS effectively and efficiently in extending the coverage area and enhancing energy efficiency. Moreover, the proposed approach has been proven to increase energy efficiency, which acts as a suitable network design to recover from natural disasters and potentially save many lives




Abstract:Connectivity in rural areas is one of the main challenges of communication networks. To overcome this challenge, a variety of solutions for different situations are required. Optimizing the current networking paradigms is therefore mandatory. The high costs of infrastructure and the low revenue of cell sites in rural areas compared with urban areas are especially unattractive for telecommunication operators. Therefore, space, air, and ground networks should all be optimized for achieving connectivity in rural areas. We highlight the latest works on rural connectivity, discuss the solutions for terrestrial networks, and study the potential benefits of nonterrestrial networks. Furthermore, we present an overview of artificial intelligence (AI) techniques for improving space, air, and ground networks, hence improving connectivity in rural areas. AI enables intelligent communications and can integrate space, air, and ground networks for rural connectivity. We discuss the rural connectivity challenges and highlight the latest projects and research and the empowerment of networks using AI. Finally, we discuss the potential positive impacts of providing connectivity to rural communities.




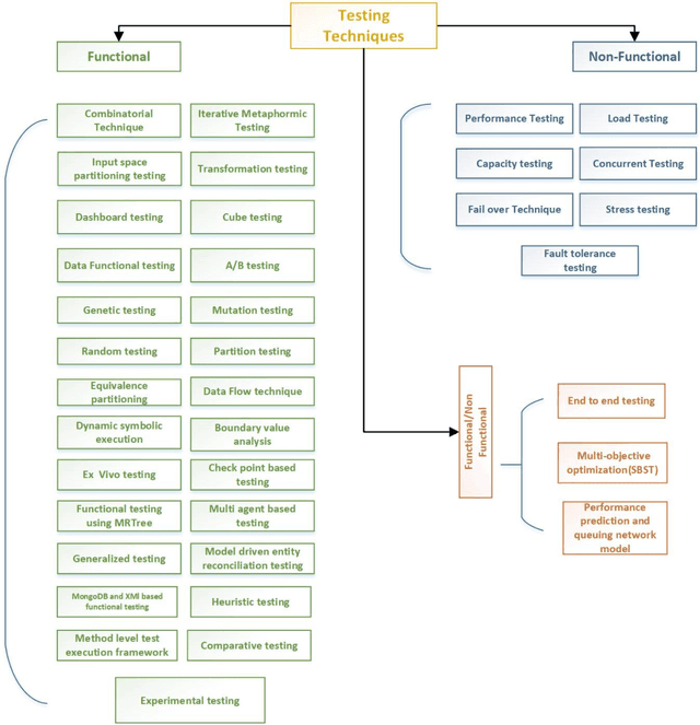
Abstract:Big Data is reforming many industrial domains by providing decision support through analyzing large volumes of data. Big Data testing aims to ensure that Big Data systems run smoothly and error-free while maintaining the performance and quality of data. However, because of the diversity and complexity of data, testing Big Data is challenging. Though numerous researches deal with Big Data testing, a comprehensive review to address testing techniques and challenges is not conflate yet. Therefore, we have conducted a systematic review of the Big Data testing techniques period (2010 - 2021). This paper discusses the processing of testing data by highlighting the techniques used in every processing phase. Furthermore, we discuss the challenges and future directions. Our finding shows that diverse functional, non-functional and combined (functional and non-functional) testing techniques have been used to solve specific problems related to Big Data. At the same time, most of the testing challenges have been faced during the MapReduce validation phase. In addition, the combinatorial testing technique is one of the most applied techniques in combination with other techniques (i.e., random testing, mutation testing, input space partitioning and equivalence testing) to solve various functional faults challenges faced during Big Data testing.