



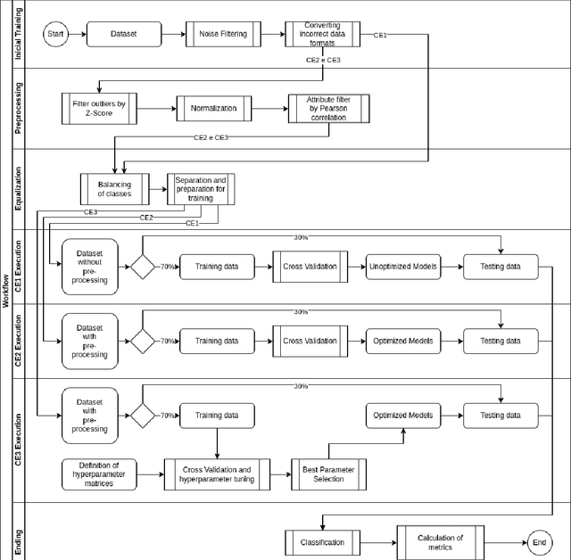
Abstract:In the context of cybersecurity of modern communications networks, Intrusion Detection Systems (IDS) have been continuously improved, many of them incorporating machine learning (ML) techniques to identify threats. Although there are researches focused on the study of these techniques applied to IDS, the state-of-the-art lacks works concentrated exclusively on the evaluation of the impacts of data pre-processing actions and the optimization of the values of the hyperparameters of the ML algorithms in the construction of the models of threat identification. This article aims to present a study that fills this research gap. For that, experiments were carried out with two data sets, comparing attack scenarios with variations of pre-processing techniques and optimization of hyperparameters. The results confirm that the proper application of these techniques, in general, makes the generated classification models more robust and greatly reduces the execution times of these models' training and testing processes.




Abstract:Deep Learning algorithms have achieved the state-of-the-art performance for Image Classification and have been used even in security-critical applications, such as biometric recognition systems and self-driving cars. However, recent works have shown those algorithms, which can even surpass the human capabilities, are vulnerable to adversarial examples. In Computer Vision, adversarial examples are images containing subtle perturbations generated by malicious optimization algorithms in order to fool classifiers. As an attempt to mitigate these vulnerabilities, numerous countermeasures have been constantly proposed in literature. Nevertheless, devising an efficient defense mechanism has proven to be a difficult task, since many approaches have already shown to be ineffective to adaptive attackers. Thus, this self-containing paper aims to provide all readerships with a review of the latest research progress on Adversarial Machine Learning in Image Classification, however with a defender's perspective. Here, novel taxonomies for categorizing adversarial attacks and defenses are introduced and discussions about the existence of adversarial examples are provided. Further, in contrast to exisiting surveys, it is also given relevant guidance that should be taken into consideration by researchers when devising and evaluating defenses. Finally, based on the reviewed literature, it is discussed some promising paths for future research.