



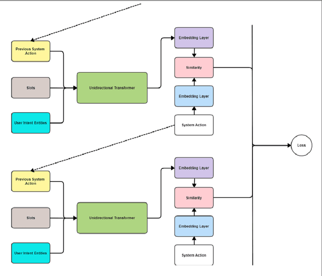
Abstract:The application of Deep Learning and Natural Language based ChatBots are growing rapidly in recent years. They are used in many fields like customer support, reservation system and as personal assistant. The Enterprises are using such ChatBots to serve their customers in a better and efficient manner. Even after such technological advancement, the expert advice does not reach the farmers on timely manner. The farmers are still largely dependent on their peers knowledge in solving the problems they face in their field. These technologies have not been effectively used to give the required information to farmers on timely manner. This project aims to implement a closed domain ChatBot for the field of Agriculture Farmers Assistant. Farmers can have conversation with the Chatbot and get the expert advice in their field. Farmers Assistant is based on RASA Open Source Framework. The Chatbot identifies the intent and entity from user utterances and retrieve the remedy from the database and share it with the user. We tested the Bot with existing data and it showed promising results.