



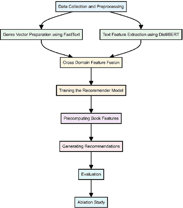
Abstract:This paper presents LightFusionRec, a novel lightweight cross-domain recommendation system that integrates DistilBERT for textual feature extraction and FastText for genre embedding. Important issues in recommendation systems, such as data sparsity, computational efficiency, and cold start issues, are addressed in methodology. LightFusionRec uses a small amount of information to produce precise and contextually relevant recommendations for many media formats by fusing genre vector embedding with natural language processing algorithms. Tests conducted on extensive movie and book datasets show notable enhancements in suggestion quality when compared to conventional methods. Because of its lightweight design, the model can be used for a variety of purposes and allows for ondevice inference. LightFusionRec is a noteworthy development in cross-domain recommendation systems, providing accurate and scalable recommendations to improve user experience on digital content platforms.