Abstract:This study evaluates the effectiveness of child-robot interactions with the HaKsh-E social robot in India, examining both individual and group interaction settings. The research centers on game-based interactions designed to teach hand hygiene to children aged 7-11. Utilizing video analysis, rubric assessments, and post-study questionnaires, the study gathered data from 36 participants. Findings indicate that children in both settings developed positive perceptions of the robot in terms of the robot's trustworthiness, closeness, and social support. The significant difference in the interaction level scores presented in the study suggests that group settings foster higher levels of interaction, potentially due to peer influence and collaborative dynamics. While both settings showed significant improvements in learning outcomes, the individual setting had more pronounced learning gains. This suggests that personal interactions with the robot might lead to deeper or more effective learning experiences. Consequently, this study concludes that individual interaction settings are more conducive for focused learning gains, while group settings enhance interaction and engagement.




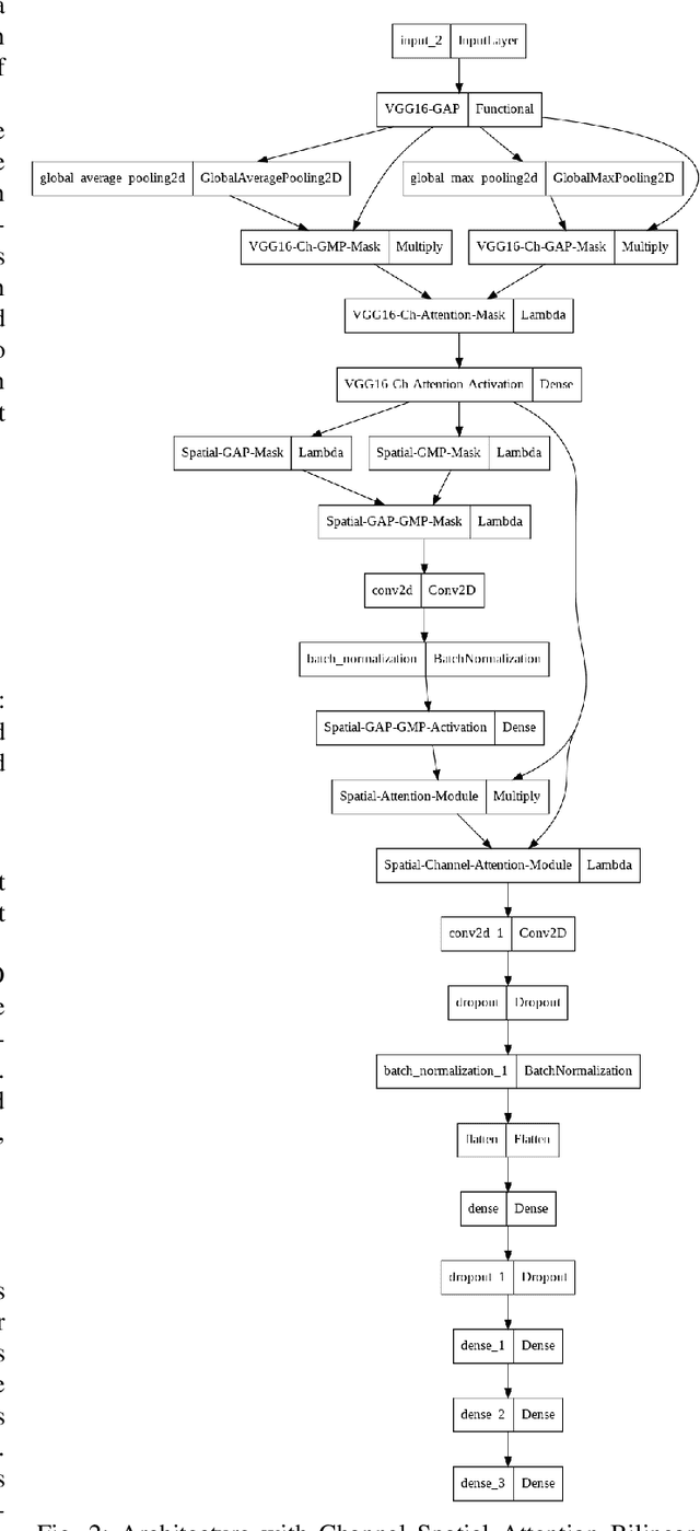
Abstract:Young children are at an increased risk of contracting contagious diseases such as COVID-19 due to improper hand hygiene. An autonomous social agent that observes children while handwashing and encourages good hand washing practices could provide an opportunity for handwashing behavior to become a habit. In this article, we present a human action recognition system, which is part of the vision system of a social robot platform, to assist children in developing a correct handwashing technique. A modified convolution neural network (CNN) architecture with Channel Spatial Attention Bilinear Pooling (CSAB) frame, with a VGG-16 architecture as the backbone is trained and validated on an augmented dataset. The modified architecture generalizes well with an accuracy of 90% for the WHO-prescribed handwashing steps even in an unseen environment. Our findings indicate that the approach can recognize even subtle hand movements in the video and can be used for gesture detection and classification in social robotics.