



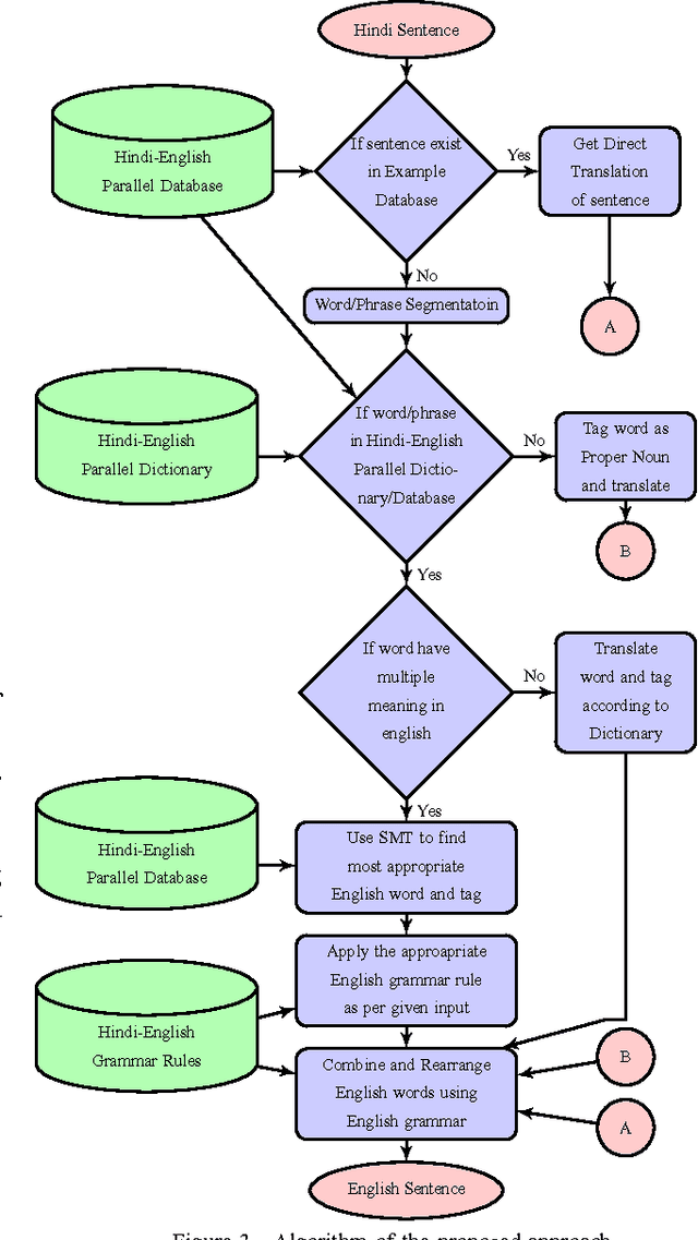
Abstract:In this paper, an extended combined approach of phrase based statistical machine translation (SMT), example based MT (EBMT) and rule based MT (RBMT) is proposed to develop a novel hybrid data driven MT system capable of outperforming the baseline SMT, EBMT and RBMT systems from which it is derived. In short, the proposed hybrid MT process is guided by the rule based MT after getting a set of partial candidate translations provided by EBMT and SMT subsystems. Previous works have shown that EBMT systems are capable of outperforming the phrase-based SMT systems and RBMT approach has the strength of generating structurally and morphologically more accurate results. This hybrid approach increases the fluency, accuracy and grammatical precision which improve the quality of a machine translation system. A comparison of the proposed hybrid machine translation (HTM) model with renowned translators i.e. Google, BING and Babylonian is also presented which shows that the proposed model works better on sentences with ambiguity as well as comprised of idioms than others.