Abstract:We introduce CVQBoost, a novel classification algorithm that leverages early hardware implementing Quantum Computing Inc's Entropy Quantum Computing (EQC) paradigm, Dirac-3 [Nguyen et. al. arXiv:2407.04512]. We apply CVQBoost to a fraud detection test case and benchmark its performance against XGBoost, a widely utilized ML method. Running on Dirac-3, CVQBoost demonstrates a significant runtime advantage over XGBoost, which we evaluate on high-performance hardware comprising up to 48 CPUs and four NVIDIA L4 GPUs using the RAPIDS AI framework. Our results show that CVQBoost maintains competitive accuracy (measured by AUC) while significantly reducing training time, particularly as dataset size and feature complexity increase. To assess scalability, we extend our study to large synthetic datasets ranging from 1M to 70M samples, demonstrating that CVQBoost on Dirac-3 is well-suited for large-scale classification tasks. These findings position CVQBoost as a promising alternative to gradient boosting methods, offering superior scalability and efficiency for high-dimensional ML applications such as fraud detection.




Abstract:This study explores the implementation of large Quantum Restricted Boltzmann Machines (QRBMs), a key advancement in Quantum Machine Learning (QML), as generative models on D-Wave's Pegasus quantum hardware to address dataset imbalance in Intrusion Detection Systems (IDS). By leveraging Pegasus's enhanced connectivity and computational capabilities, a QRBM with 120 visible and 120 hidden units was successfully embedded, surpassing the limitations of default embedding tools. The QRBM synthesized over 1.6 million attack samples, achieving a balanced dataset of over 4.2 million records. Comparative evaluations with traditional balancing methods, such as SMOTE and RandomOversampler, revealed that QRBMs produced higher-quality synthetic samples, significantly improving detection rates, precision, recall, and F1 score across diverse classifiers. The study underscores the scalability and efficiency of QRBMs, completing balancing tasks in milliseconds. These findings highlight the transformative potential of QML and QRBMs as next-generation tools in data preprocessing, offering robust solutions for complex computational challenges in modern information systems.




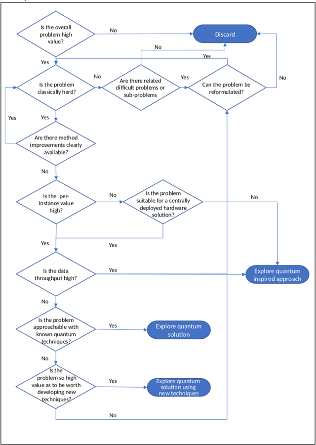
Abstract:We propose a standardized methodology for developing and evaluating use cases for quantum computers and quantum inspired methods. This methodology consists of a standardized set of questions which should be asked to determine how and indeed if, near term quantum computing can play a role in a given application. Developing such a set of questions is important because it allows different use cases to be evaluated in a fair and objective way, rather than considering each case on an ad hoc basis which could lead to an evaluation which focuses on positives of a use case, while ignoring weaknesses. To demonstrate our methodology we apply it to a concrete use case, ambulance dispatch, and find that there are some ways in which near term quantum computing could be deployed sensibly, but also demonstrate some cases ways in which its use would not be advised. The purpose of this paper is to initiate a dialogue within the community of quantum computing scientists and potential end users on what questions should be asked when developing real world use cases.