Tech-CICO


Abstract:This work aims at developing a system that supports French firefighters in data interpretation during rescue operations. An application ontology is proposed based on existing crisis management ones and operational expertise collection. After that, a knowledge-based system will be developed and integrated in firefighters' environment. Our first studies are shown in this paper.




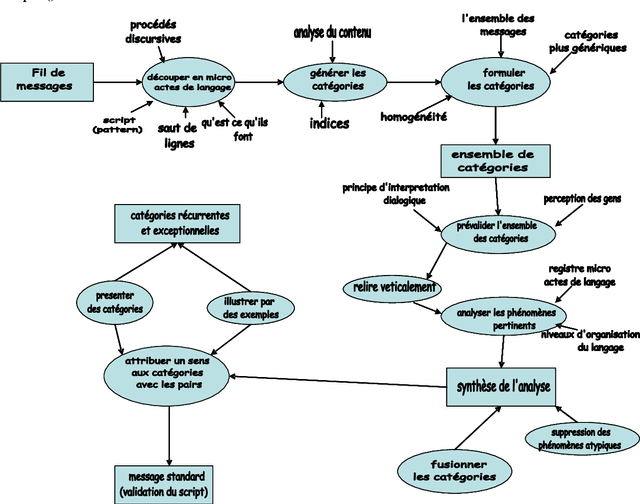
Abstract:We present in this paper, a modelling of an expertise in pragmatics. We follow knowledge engineering techniques and observe the expert when he analyses a social discussion forum. Then a number of models are defined. These models emphasises the process followed by the expert and a number of criteria used in his analysis. Results can be used as guides that help to understand and annotate discussion forum. We aim at modelling other pragmatics analysis in order to complete the base of guides; criteria, process, etc. of discussion analysis




Abstract:Knowledge Management is a global process in companies. It includes all the processes that allow capitalization, sharing and evolution of the Knowledge Capital of the firm, generally recognized as a critical resource of the organization. Several approaches have been defined to capitalize knowledge but few of them study how to learn from this knowledge. We present in this paper an approach that helps to enhance learning from profession knowledge in an organisation. We apply our approach on knitting industry.