



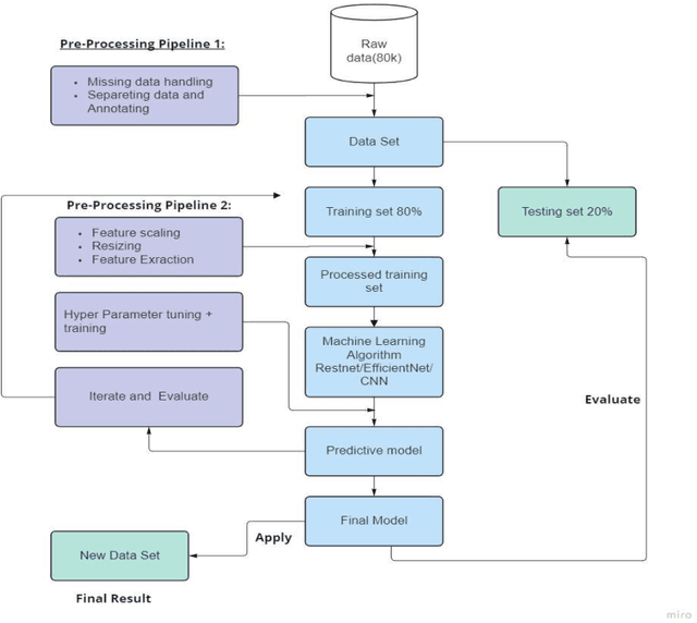
Abstract:Potatoes are the third-largest food crop globally, but their production frequently encounters difficulties because of aggressive pest infestations. The aim of this study is to investigate the various types and characteristics of these pests and propose an efficient PotatoPestNet AI-based automatic potato pest identification system. To accomplish this, we curated a reliable dataset consisting of eight types of potato pests. We leveraged the power of transfer learning by employing five customized, pre-trained transfer learning models: CMobileNetV2, CNASLargeNet, CXception, CDenseNet201, and CInceptionV3, in proposing a robust PotatoPestNet model to accurately classify potato pests. To improve the models' performance, we applied various augmentation techniques, incorporated a global average pooling layer, and implemented proper regularization methods. To further enhance the performance of the models, we utilized random search (RS) optimization for hyperparameter tuning. This optimization technique played a significant role in fine-tuning the models and achieving improved performance. We evaluated the models both visually and quantitatively, utilizing different evaluation metrics. The robustness of the models in handling imbalanced datasets was assessed using the Receiver Operating Characteristic (ROC) curve. Among the models, the Customized Tuned Inception V3 (CTInceptionV3) model, optimized through random search, demonstrated outstanding performance. It achieved the highest accuracy (91%), precision (91%), recall (91%), and F1-score (91%), showcasing its superior ability to accurately identify and classify potato pests.




Abstract:Due to digitalization in everyday life, the need for automatically recognizing handwritten digits is increasing. Handwritten digit recognition is essential for numerous applications in various industries. Bengali ranks the fifth largest language in the world with 265 million speakers (Native and non-native combined) and 4 percent of the world population speaks Bengali. Due to the complexity of Bengali writing in terms of variety in shape, size, and writing style, researchers did not get better accuracy using Supervised machine learning algorithms to date. Moreover, fewer studies have been done on Bangla handwritten digit recognition (BHwDR). In this paper, we proposed a novel CNN-based pre-trained handwritten digit recognition model which includes Resnet-50, Inception-v3, and EfficientNetB0 on NumtaDB dataset of 17 thousand instances with 10 classes.. The Result outperformed the performance of other models to date with 97% accuracy in the 10-digit classes. Furthermore, we have evaluated the result or our model with other research studies while suggesting future study




Abstract:The use of credit cards has become quite common these days as digital banking has become the norm. With this increase, fraud in credit cards also has a huge problem and loss to the banks and customers alike. Normal fraud detection systems, are not able to detect the fraud since fraudsters emerge with new techniques to commit fraud. This creates the need to use machine learning-based software to detect frauds. Currently, the machine learning softwares that are available focuses only on the accuracy of detecting frauds but does not focus on the cost or time factors to detect. This research focuses on machine learning scalability for banks' credit card fraud detection systems. We have compared the existing machine learning algorithms and methods that are available with the newly proposed technique. The goal is to prove that using fewer bits for training a machine learning algorithm will result in a more scalable system, that will reduce the time and will also be less costly to implement.




Abstract:Face detection and identification is the most difficult and often used task in Artificial Intelligence systems. The goal of this study is to present and compare the results of several face detection and recognition algorithms used in the system. This system begins with a training image of a human, then continues on to the test image, identifying the face, comparing it to the trained face, and finally classifying it using OpenCV classifiers. This research will discuss the most effective and successful tactics used in the system, which are implemented using Python, OpenCV, and Matplotlib. It may also be used in locations with CCTV, such as public spaces, shopping malls, and ATM booths.