



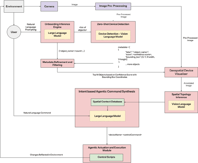
Abstract:This paper introduces Intelligence of Things (INOT), a novel spatial context-aware control system that enhances smart home automation through intuitive spatial reasoning. Current smart home systems largely rely on device-specific identifiers, limiting user interaction to explicit naming conventions rather than natural spatial references. INOT addresses this limitation through a modular architecture that integrates Vision Language Models with IoT control systems to enable natural language commands with spatial context (e.g., "turn on the light near the window"). The system comprises key components including an Onboarding Inference Engine, Zero-Shot Device Detection, Spatial Topology Inference, and Intent-Based Command Synthesis. A comprehensive user study with 15 participants demonstrated INOT's significant advantages over conventional systems like Google Home Assistant, with users reporting reduced cognitive workload (NASA-TLX scores decreased by an average of 13.17 points), higher ease-of-use ratings, and stronger preference (14 out of 15 participants). By eliminating the need to memorize device identifiers and enabling context-aware spatial commands, INOT represents a significant advancement in creating more intuitive and accessible smart home control systems.