



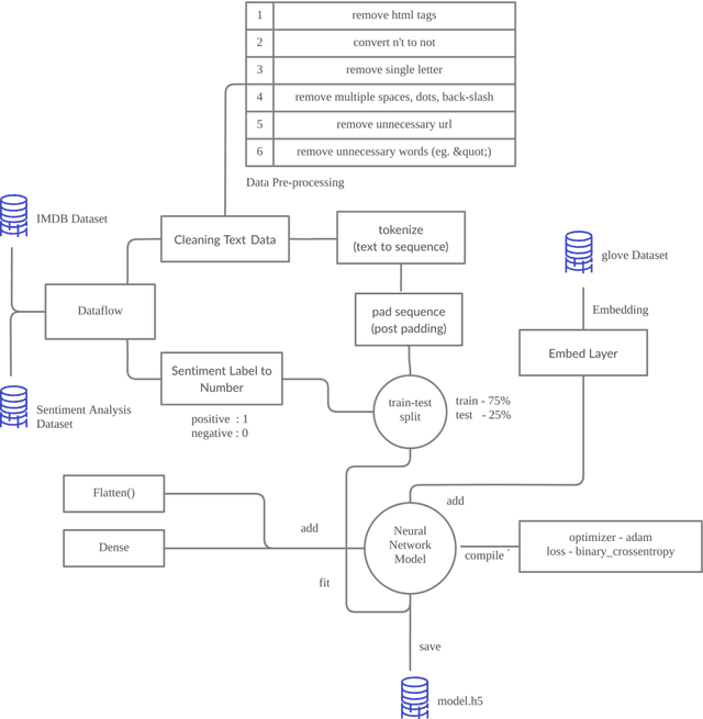
Abstract:In recent times, a large number of people have been involved in establishing their own businesses. Unlike humans, chatbots can serve multiple customers at a time, are available 24/7 and reply in less than a fraction of a second. Though chatbots perform well in task-oriented activities, in most cases they fail to understand personalized opinions, statements or even queries which later impact the organization for poor service management. Lack of understanding capabilities in bots disinterest humans to continue conversations with them. Usually, chatbots give absurd responses when they are unable to interpret a user's text accurately. Extracting the client reviews from conversations by using chatbots, organizations can reduce the major gap of understanding between the users and the chatbot and improve their quality of products and services.Thus, in our research we incorporated all the key elements that are necessary for a chatbot to analyse and understand an input text precisely and accurately. We performed sentiment analysis, emotion detection, intent classification and named-entity recognition using deep learning to develop chatbots with humanistic understanding and intelligence. The efficiency of our approach can be demonstrated accordingly by the detailed analysis.




Abstract:In the last few years, the deep learning technique in particular Convolutional Neural Networks (CNNs) is using massively in the field of computer vision and machine learning. This deep learning technique provides state-of-the-art accuracy in different classification, segmentation, and detection tasks on different benchmarks such as MNIST, CIFAR-10, CIFAR-100, Microsoft COCO, and ImageNet. However, there are a lot of research has been conducted for Bangla License plate recognition with traditional machine learning approaches in last decade. None of them are used to deploy a physical system for Bangla License Plate Recognition System (BLPRS) due to their poor recognition accuracy. In this paper, we have implemented CNNs based Bangla license plate recognition system with better accuracy that can be applied for different purposes including roadside assistance, automatic parking lot management system, vehicle license status detection and so on. Along with that, we have also created and released a very first and standard database for BLPRS.