



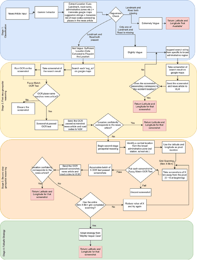
Abstract:Reliable geospatial information on road accidents is vital for safety analysis and infrastructure planning, yet most low- and middle-income countries continue to face a critical shortage of accurate, location-specific crash data. Existing text-based geocoding tools perform poorly in multilingual and unstructured news environments, where incomplete place descriptions and mixed Bangla-English scripts obscure spatial context. To address these limitations, this study introduces ALIGN (Accident Location Inference through Geo-Spatial Neural Reasoning)- a vision-language framework that emulates human spatial reasoning to infer accident coordinates directly from textual and map-based cues. ALIGN integrates large language and vision-language models within a multi-stage pipeline that performs optical character recognition, linguistic reasoning, and map-level verification through grid-based spatial scanning. The framework systematically evaluates each predicted location against contextual and visual evidence, ensuring interpretable, fine-grained geolocation outcomes without requiring model retraining. Applied to Bangla-language news data, ALIGN demonstrates consistent improvements over traditional geoparsing methods, accurately identifying district and sub-district-level crash sites. Beyond its technical contribution, the framework establishes a high accuracy foundation for automated crash mapping in data-scarce regions, supporting evidence-driven road-safety policymaking and the broader integration of multimodal artificial intelligence in transportation analytics. The code for this paper is open-source and available at: https://github.com/Thamed-Chowdhury/ALIGN
Abstract:Road accidents pose significant concerns globally. They lead to large financial losses, injuries, disabilities, and societal challenges. Accurate and timely accident data is essential for predicting and mitigating these events. This paper presents a novel framework named 'Durghotona GPT' that integrates web scraping and Large Language Models (LLMs) to automate the generation of comprehensive accident datasets from prominent national dailies in Bangladesh. The authors collected accident reports from three major newspapers: Prothom Alo, Dhaka Tribune, and The Daily Star. The collected news was then processed using the newest available LLMs: GPT-4, GPT-3.5, and Llama-3. The framework efficiently extracts relevant information, categorizes reports, and compiles detailed datasets. Thus, this framework overcomes limitations of manual data collection methods such as delays, errors, and communication gaps. The authors' evaluation demonstrates that Llama-3, an open-source model, performs comparably to GPT-4. It achieved 89% accuracy in the authors' evaluation. Therefore, it can be considered a cost-effective alternative for similar tasks. The results suggest that the framework developed by the authors can drastically enhance the quality and availability of accident data. As a result, it can support critical applications in traffic safety analysis, urban planning, and public health. The authors also developed an interface for 'Durghotona GPT' for ease of use as part of this paper. Future work will focus on expanding data collection methods and refining LLMs to further increase dataset accuracy and applicability.




Abstract:Road traffic accidents remain a major public safety and socio-economic issue in developing countries like Bangladesh. Existing accident data collection is largely manual, fragmented, and unreliable, resulting in underreporting and inconsistent records. This research proposes a fully automated system using Large Language Models (LLMs) and web scraping techniques to address these challenges. The pipeline consists of four components: automated web scraping code generation, news collection from online sources, accident news classification with structured data extraction, and duplicate removal. The system uses the multimodal generative LLM Gemini-2.0-Flash for seamless automation. The code generation module classifies webpages into pagination, dynamic, or infinite scrolling categories and generates suitable Python scripts for scraping. LLMs also classify and extract key accident information such as date, time, location, fatalities, injuries, road type, vehicle types, and pedestrian involvement. A deduplication algorithm ensures data integrity by removing duplicate reports. The system scraped 14 major Bangladeshi news sites over 111 days (Oct 1, 2024 - Jan 20, 2025), processing over 15,000 news articles and identifying 705 unique accidents. The code generation module achieved 91.3% calibration and 80% validation accuracy. Chittagong reported the highest number of accidents (80), fatalities (70), and injuries (115), followed by Dhaka, Faridpur, Gazipur, and Cox's Bazar. Peak accident times were morning (8-9 AM), noon (12-1 PM), and evening (6-7 PM). A public repository was also developed with usage instructions. This study demonstrates the viability of an LLM-powered, scalable system for accurate, low-effort accident data collection, providing a foundation for data-driven road safety policymaking in Bangladesh.




Abstract:Total knee arthroplasty (TKA) is a commonly performed surgical procedure to mitigate knee pain and improve functions for people with knee arthritis. The procedure is complicated due to the different surgical tools used in the stages of surgery. The recognition of surgical tools in real-time can be a solution to simplify surgical procedures for the surgeon. Also, the presence and movement of tools in surgery are crucial information for the recognition of the operational phase and to identify the surgical workflow. Therefore, this research proposes the development of a real-time system for the recognition of surgical tools during surgery using a convolutional neural network (CNN). Surgeons wearing smart glasses can see essential information about tools during surgery that may reduce the complication of the procedures. To evaluate the performance of the proposed method, we calculated and compared the Mean Average Precision (MAP) with state-of-the-art methods which are fast R-CNN and deformable part models (DPM). We achieved 87.6% mAP which is better in comparison to the existing methods. With the additional improvements of our proposed method, it can be a future point of reference, also the baseline for operational phase recognition.