



Abstract:A recent alternative for hydrogen transportation as a mixture with natural gas is blending it into natural gas pipelines. However, hydrogen embrittlement of material is a major concern for scientists and gas installation designers to avoid process failures. In this paper, we propose a physics-informed machine learning model to predict the gas pressure on the pipes' inner wall. Despite its high-fidelity results, the current PDE-based simulators are time- and computationally-demanding. Using simulation data, we train an ML model to predict the pressure on the pipelines' inner walls, which is a first step for pipeline system surveillance. We found that the physics-based method outperformed the purely data-driven method and satisfy the physical constraints of the gas flow system.




Abstract:We aim to solve semantic video segmentation in autonomous driving, namely road detection in real time video, using techniques discussed in (Shelhamer et al., 2016a). While fully convolutional network gives good result, we show that the speed can be halved while preserving the accuracy. The test dataset being used is KITTI, which consists of real footage from Germany's streets.




Abstract:Recovering the pose of an object from mere point clouds is often hindered by the lack of the information that they provide. In this lab, we address this problem by proposing a method that exploits the symmetry of objects as well as using pictures taken from a static camera of the same scene. We apply this approach to detects nuts in a table top scene that includes screws, nuts, washers and several placeholders for grasp planning.




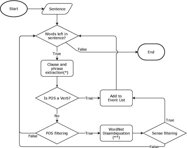
Abstract:We propose an approach to predict the natural gas price in several days using historical price data and events extracted from news headlines. Most previous methods treats price as an extrapolatable time series, those analyze the relation between prices and news either trim their price data correspondingly to a public news dataset, manually annotate headlines or use off-the-shelf tools. In comparison to off-the-shelf tools, our event extraction method detects not only the occurrence of phenomena but also the changes in attribution and characteristics from public sources. Instead of using sentence embedding as a feature, we use every word of the extracted events, encode and organize them before feeding to the learning models. Empirical results show favorable results, in terms of prediction performance, money saved and scalability.