



Abstract:Programming microcontrollers involves low-level interfacing with hardware and peripherals that are concurrent and reactive. Such programs are typically written in a mixture of C and assembly using concurrent language extensions (like $\texttt{FreeRTOS tasks}$ and $\texttt{semaphores}$), resulting in unsafe, callback-driven, error-prone and difficult-to-maintain code. We address this challenge by introducing $\texttt{SenseVM}$ - a bytecode-interpreted virtual machine that provides a message-passing based $\textit{higher-order concurrency}$ model, originally introduced by Reppy, for microcontroller programming. This model treats synchronous operations as first-class values (called $\texttt{Events}$) akin to the treatment of first-class functions in functional languages. This primarily allows the programmer to compose and tailor their own concurrency abstractions and, additionally, abstracts away unsafe memory operations, common in shared-memory concurrency models, thereby making microcontroller programs safer, composable and easier-to-maintain. Our VM is made portable via a low-level $\textit{bridge}$ interface, built atop the embedded OS - Zephyr. The bridge is implemented by all drivers and designed such that programming in response to a software message or a hardware interrupt remains uniform and indistinguishable. In this paper we demonstrate the features of our VM through an example, written in a Caml-like functional language, running on the $\texttt{nRF52840}$ and $\texttt{STM32F4}$ microcontrollers.




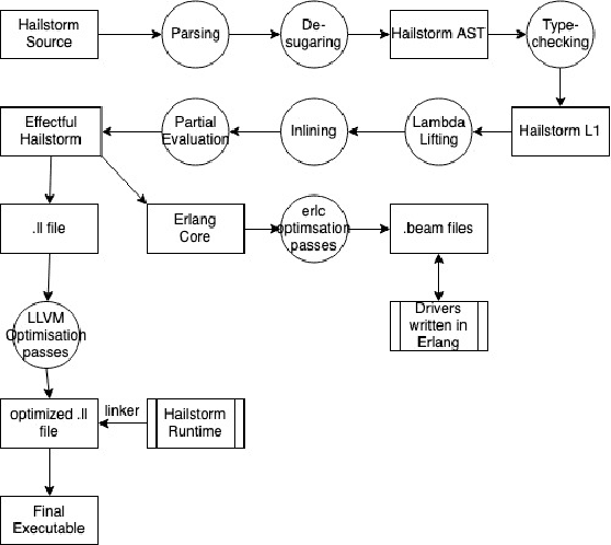
Abstract:With the growing ubiquity of Internet of Things(IoT), more complex logic is being programmed on resource-constrained IoT devices, almost exclusively using the C programming language. While C provides low-level control over memory, it lacks a number of high-level programming abstractions such as higher-order functions, polymorphism, strong static typing, memory safety, and automatic memory management. We present Hailstorm, a statically-typed, purely functional programming language that attempts to address the above problem. It is a high-level programming language with a strict typing discipline. It supports features like higher-order functions, tail-recursion, and automatic memory management, to program IoT devices in a declarative manner. Applications running on these devices tend to be heavily dominated by I/O. Hailstorm tracks side effects likeI/O in its type system using resource types. This choice allowed us to explore the design of a purely functional standalone language, in an area where it is more common to embed a functional core in an imperative shell. The language borrows the combinators of arrowized FRP, but has discrete-time semantics. The design of the full set of combinators is work in progress, driven by examples. So far, we have evaluated Hailstorm by writing standard examples from the literature (earthquake detection, a railway crossing system and various other clocked systems), and also running examples on the GRiSP embedded systems board, through generation of Erlang.