



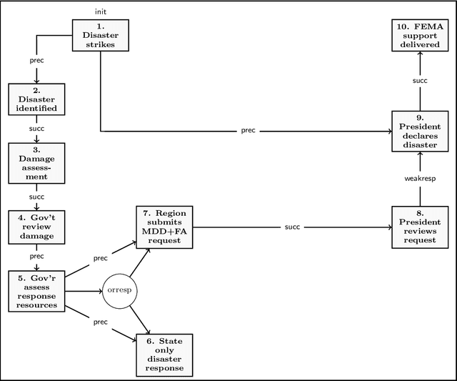
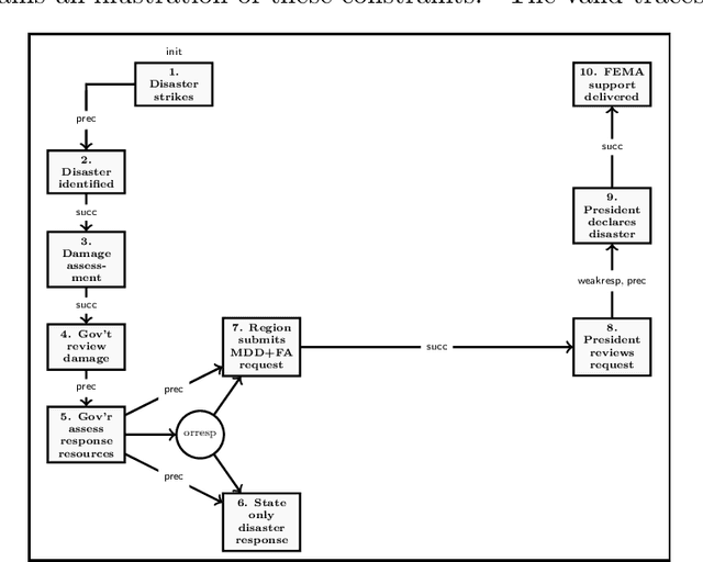
Abstract:In this paper we will provide a quantitative analysis of the Federal Disaster Assistance policy from the viewpoint of three different stakeholders. This quantitative methodology is new and has applications to other areas such as business and healthcare processes. The stakeholders are interested in process transparency but each has a different opinion on precisely what constitutes transparency. We will also consider three modifications to the Federal Disaster Assistance policy and analyse, from a stakeholder viewpoint, how stakeholder satisfaction changes from process to process. This analysis is used to rank the favourability of four policies with respect to all collective stakeholder preferences.




Abstract:We present a method for calculating and analyzing stakeholder utilities of processes that arise in, but are not limited to, the social sciences. These areas include business process analysis, healthcare workflow analysis and policy process analysis. This method is quite general and applicable to any situation in which declarative-type constraints of a modal and/or temporal nature play a part. A declarative process is a process in which activities may freely happen while respecting a set of constraints. For such a process, anything may happen so long as it is not explicitly forbidden. Declarative processes have been used and studied as models of business and healthcare workflows by several authors. In considering a declarative process as a model of some system it is natural to consider how the process behaves with respect to stakeholders. We derive a measure for stakeholder utility that can be applied in a very general setting. This derivation is achieved by listing a collection a properties which we argue such a stakeholder utility function ought to satisfy, and then using these to show a very specific form must hold for such a utility. The utility measure depends on the set of unique traces of the declarative process, and calculating this set requires a combinatorial analysis of the declarative graph that represents the process. This builds on previous work of the author wherein the combinatorial diversity metrics for declarative processes were derived for use in policy process analysis. The collection of stakeholder utilities can themselves then be used to form a metric with which we can compare different declarative processes to one another. These are illustrated using several examples of declarative processes that already exist in the literature.



Abstract:We present several completely general diversity metrics to quantify the problem-solving capacity of any public policy decision making process. This is performed by modelling the policy process using a declarative process paradigm in conjunction with constraints modelled by expressions in linear temporal logic. We introduce a class of traces, called first-passage traces, to represent the different executions of the declarative processes. Heuristics of what properties a diversity measure of such processes ought to satisfy are used to derive two different metrics for these processes in terms of the set of first-passage traces. These metrics turn out to have formulations in terms of the entropies of two different random variables on the set of traces of the processes. In addition, we introduce a measure of `goodness' whereby a trace is termed {\it good} if it satisfies some prescribed linear temporal logic expression. This allows for comparisons of policy processes with respect to the prescribed notion of `goodness'.