



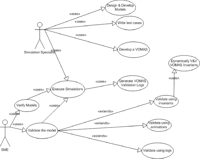
Abstract:Agent Based Models are very popular in a number of different areas. For example, they have been used in a range of domains ranging from modeling of tumor growth, immune systems, molecules to models of social networks, crowds and computer and mobile self-organizing networks. One reason for their success is their intuitiveness and similarity to human cognition. However, with this power of abstraction, in spite of being easily applicable to such a wide number of domains, it is hard to validate agent-based models. In addition, building valid and credible simulations is not just a challenging task but also a crucial exercise to ensure that what we are modeling is, at some level of abstraction, a model of our conceptual system; the system that we have in mind. In this paper, we address this important area of validation of agent based models by presenting a novel technique which has broad applicability and can be applied to all kinds of agent-based models. We present a framework, where a virtual overlay multi-agent system can be used to validate simulation models. In addition, since agent-based models have been typically growing, in parallel, in multiple domains, to cater for all of these, we present a new single validation technique applicable to all agent based models. Our technique, which allows for the validation of agent based simulations uses VOMAS: a Virtual Overlay Multi-agent System. This overlay multi-agent system can comprise various types of agents, which form an overlay on top of the agent based simulation model that needs to be validated. Other than being able to watch and log, each of these agents contains clearly defined constraints, which, if violated, can be logged in real time. To demonstrate its effectiveness, we show its broad applicability in a wide variety of simulation models ranging from social sciences to computer networks in spatial and non-spatial conceptual models.