Picture for Maja Milojevic

Maja Milojevic

Datasheets for AI and medical datasets (DAIMS): a data validation and documentation framework before machine learning analysis in medical research

Add code
Jan 23, 2025
Figure 1 for Datasheets for AI and medical datasets (DAIMS): a data validation and documentation framework before machine learning analysis in medical research
Figure 2 for Datasheets for AI and medical datasets (DAIMS): a data validation and documentation framework before machine learning analysis in medical research
Figure 3 for Datasheets for AI and medical datasets (DAIMS): a data validation and documentation framework before machine learning analysis in medical research
Viaarxiv icon

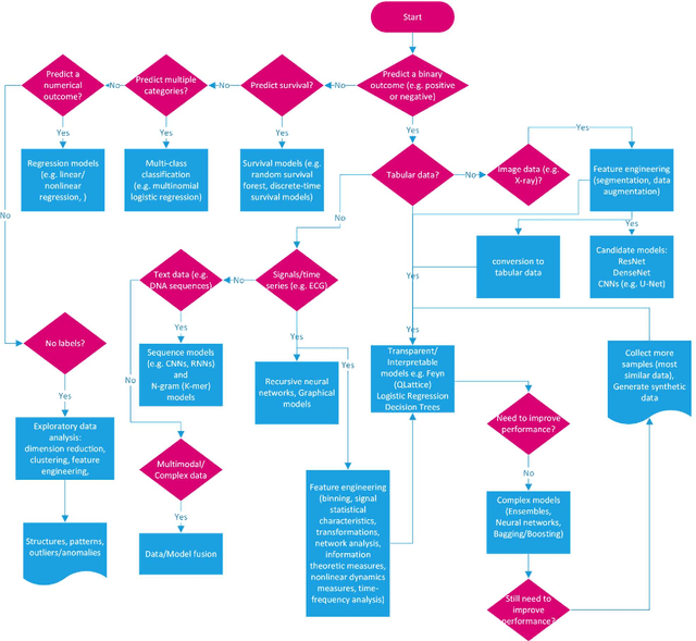
Medical artificial intelligence toolbox (MAIT): an explainable machine learning framework for binary classification, survival modelling, and regression analyses

Add code
Jan 08, 2025
Figure 1 for Medical artificial intelligence toolbox (MAIT): an explainable machine learning framework for binary classification, survival modelling, and regression analyses
Viaarxiv icon