



Abstract:The common view that our creativity is what makes us uniquely human suggests that incorporating research on human creativity into generative deep learning techniques might be a fruitful avenue for making their outputs more compelling and human-like. Using an original synthesis of Deep Dream-based convolutional neural networks and cognitive based computational art rendering systems, we show how honing theory, intrinsic motivation, and the notion of a 'seed incident' can be implemented computationally, and demonstrate their impact on the resulting generative art. Conversely, we discuss how explorations in deep learn-ing convolutional neural net generative systems can inform our understanding of human creativity. We conclude with ideas for further cross-fertilization between AI based computational creativity and psychology of creativity.




Abstract:We examine two recent artificial intelligence (AI) based deep learning algorithms for visual blending in convolutional neural networks (Mordvintsev et al. 2015, Gatys et al. 2015). To investigate the potential value of these algorithms as tools for computational creativity research, we explain and schematize the essential aspects of the algorithms' operation and give visual examples of their output. We discuss the relationship of the two algorithms to human cognitive science theories of creativity such as conceptual blending theory and honing theory, and characterize the algorithms with respect to generation of novelty and aesthetic quality.




Abstract:Theories of natural language and concepts have been unable to model the flexibility, creativity, context-dependence, and emergence, exhibited by words, concepts and their combinations. The mathematical formalism of quantum theory has instead been successful in capturing these phenomena such as graded membership, situational meaning, composition of categories, and also more complex decision making situations, which cannot be modeled in traditional probabilistic approaches. We show how a formal quantum approach to concepts and their combinations can provide a powerful extension of prototype theory. We explain how prototypes can interfere in conceptual combinations as a consequence of their contextual interactions, and provide an illustration of this using an intuitive wave-like diagram. This quantum-conceptual approach gives new life to original prototype theory, without however making it a privileged concept theory, as we explain at the end of our paper.


Abstract:This paper discusses in layperson's terms human and computational studies of the impact of threat and fear on exploration and creativity. A first study showed that both killifish from a lake with predators and from a lake without predators explore a new environment to the same degree and plotting number of new spaces covered over time generates a hump-shaped curve. However, for the fish from the lake with predators the curve is shifted to the right; they take longer. This pattern was replicated by a computer model of exploratory behavior varying only one parameter, the fear parameter. A second study showed that stories inspired by threatening photographs were rated as more creative than stories inspired by non-threatening photographs. Various explanations for the findings are discussed.




Abstract:EVOC is a computer model of the EVOlution of Culture. It consists of neural network based agents that invent ideas for actions, and imitate neighbors' actions. EVOC replicates using a different fitness function the results obtained with an earlier model (MAV), including (1) an increase in mean fitness of actions, and (2) an increase and then decrease in the diversity of actions. Diversity of actions is positively correlated with number of needs, population size and density, and with the erosion of borders between populations. Slowly eroding borders maximize diversity, fostering specialization followed by sharing of fit actions. Square (as opposed to toroidal) worlds also exhibit higher diversity. Introducing a leader that broadcasts its actions throughout the population increases the fitness of actions but reduces diversity; these effects diminish the more leaders there are. Low density populations have less fit ideas but broadcasting diminishes this effect.
Abstract:We outline the rationale and preliminary results of using the state context property (SCOP) formalism, originally developed as a generalization of quantum mechanics, to describe the contextual manner in which concepts are evoked, used and combined to generate meaning. The quantum formalism was developed to cope with problems arising in the description of (i) the measurement process, and (ii) the generation of new states with new properties when particles become entangled. Similar problems arising with concepts motivated the formal treatment introduced here. Concepts are viewed not as fixed representations, but entities existing in states of potentiality that require interaction with a context-a stimulus or another concept-to 'collapse' to an instantiated form (e.g. exemplar, prototype, or other possibly imaginary instance). The stimulus situation plays the role of the measurement in physics, acting as context that induces a change of the cognitive state from superposition state to collapsed state. The collapsed state is more likely to consist of a conjunction of concepts for associative than analytic thought because more stimulus or concept properties take part in the collapse. We provide two contextual measures of conceptual distance-one using collapse probabilities and the other weighted properties-and show how they can be applied to conjunctions using the pet fish problem.




Abstract:The quantum inspired State Context Property (SCOP) theory of concepts is unique amongst theories of concepts in offering a means of incorporating that for each concept in each different context there are an unlimited number of exemplars, or states, of varying degrees of typicality. Working with data from a study in which participants were asked to rate the typicality of exemplars of a concept for different contexts, and introducing an exemplar typicality threshold, we built a SCOP model of how states of a concept arise differently in associative versus analytic (or divergent and convergent) modes of thought. Introducing measures of state robustness and context relevance, we show that by varying the threshold, the relevance of different contexts changes, and seemingly atypical states can become typical. The formalism provides a pivotal step toward a formal explanation of creative thought proesses.




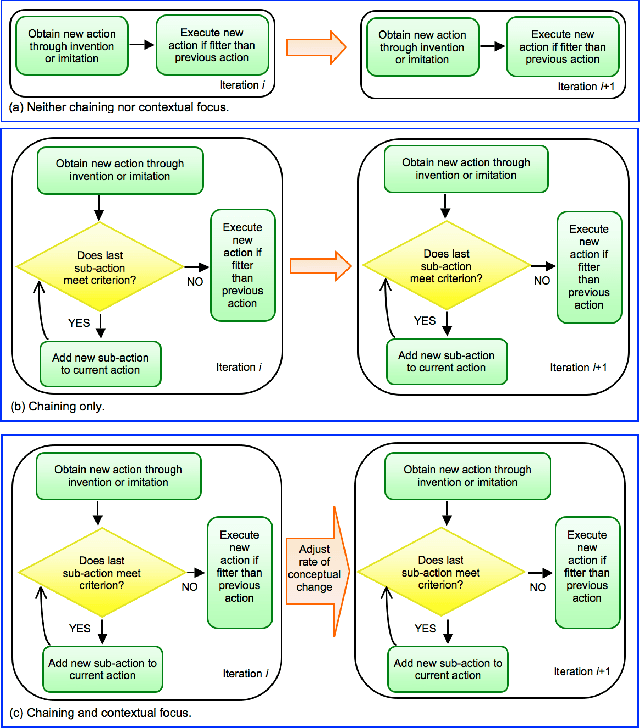
Abstract:We tested the computational feasibility of the proposal that open-ended cultural evolution was made possible by two cognitive transitions: (1) onset of the capacity to chain thoughts together, followed by (2) onset of contextual focus (CF): the capacity to shift between a divergent mode of thought conducive to 'breaking out of a rut' and a convergent mode of thought conducive to minor modifications. These transitions were simulated in EVOC, an agent-based model of cultural evolution, in which the fitness of agents' actions increases as agents invent ideas for new actions, and imitate the fittest of their neighbors' actions. Both mean fitness and diversity of actions across the society increased with chaining, and even more so with CF, as hypothesized. CF was only effective when the fitness function changed, which supports its hypothesized role in generating and refining ideas.




Abstract:Human culture is uniquely cumulative and open-ended. Using a computational model of cultural evolution in which neural network based agents evolve ideas for actions through invention and imitation, we tested the hypothesis that this is due to the capacity for recursive recall. We compared runs in which agents were limited to single-step actions to runs in which they used recursive recall to chain simple actions into complex ones. Chaining resulted in higher cultural diversity, open-ended generation of novelty, and no ceiling on the mean fitness of actions. Both chaining and no-chaining runs exhibited convergence on optimal actions, but without chaining this set was static while with chaining it was ever-changing. Chaining increased the ability to capitalize on the capacity for learning. These findings show that the recursive recall hypothesis provides a computationally plausible explanation of why humans alone have evolved the cultural means to transform this planet.




Abstract:Holland's (1975) genetic algorithm is a minimal computer model of natural selection that made it possible to investigate the effect of manipulating specific parameters on the evolutionary process. If culture is, like biology, a form of evolution, it should be possible to similarly abstract the underlying skeleton of the process and develop a minimal model of it. Meme and Variations, or MAV, is a computational model, inspired by the genetic algorithm, of how ideas evolve in a society of interacting individuals (Gabora 1995). The name is a pun on the classical music form 'theme and variations', because it is based on the premise that novel ideas are variations of old ones; they result from tweaking or combining existing ideas in new ways (Holland et al. 1981). MAV explores the impact of biological phenomena such as over-dominance and epistasis as well as cognitive and social phenomena such as the ability to learn generalizations or imitate others on the fitness and diversity of cultural transmissible actions.