



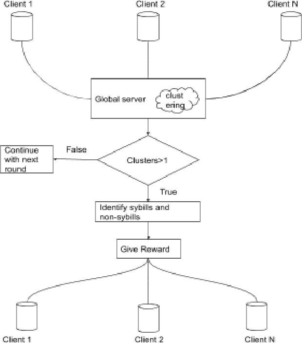
Abstract:In recent times, federated machine learning has been very useful in building intelligent intrusion detection systems for IoT devices. As IoT devices are equipped with a security architecture vulnerable to various attacks, these security loopholes may bring a risk during federated training of decentralized IoT devices. Adversaries can take control over these IoT devices and inject false gradients to degrade the global model performance. In this paper, we have proposed an approach that detects the adversaries with the help of a clustering algorithm. After clustering, it further rewards the clients for detecting honest and malicious clients. Our proposed gradient filtration approach does not require any processing power from the client-side and does not use excessive bandwidth, making it very much feasible for IoT devices. Further, our approach has been very successful in boosting the global model accuracy, up to 99% even in the presence of 40% adversaries.




Abstract:With the increase in content availability over the internet it is very difficult to get noticed. It has become an upmost the priority of the blog writers to get some feedback over their creations to be confident about the impact of their article. We are training a machine learning model to learn popular article styles, in the form of vector space representations using various word embeddings, and their popularity based on claps and tags.