Abstract:A topical challenge for algorithms in general and for automatic image categorization and generation in particular is presented in the form of a drawing for AI to understand. In a second vein, AI is challenged to produce something similar from verbal description. The aim of the paper is to highlight strengths and deficiencies of current Artificial Intelligence approaches while coarsely sketching a way forward. A general lack of encompassing symbol-embedding and (not only) -grounding in some bodily basis is made responsible for current deficiencies. A concomitant dearth of hierarchical organization of concepts follows suite. As a remedy for these shortcomings, it is proposed to take a wide step back and to newly incorporate aspects of cybernetics and analog control processes. It is claimed that a promising overarching perspective is provided by the Ouroboros Model with a valid and versatile algorithmic backbone for general cognition at all accessible levels of abstraction and capabilities. Reality, rules, truth, and Free Will are all useful abstractions according to the Ouroboros Model. Logic deduction as well as intuitive guesses are claimed as produced on the basis of one compartmentalized memory for schemata and a pattern-matching, i.e., monitoring process termed consumption analysis. The latter directs attention on short (attention proper) and also on long times scales (emotional biases). In this cybernetic approach, discrepancies between expectations and actual activations (e.g., sensory precepts) drive the general process of cognition and at the same time steer the storage of new and adapted memory entries. Dedicated structures in the human brain work in concert according to this scheme.




Abstract:We demonstrate a new image processing methodology for resolving gas bubbles travelling through liquid metal from dynamic neutron radiography images with intrinsically low signal-to-noise ratio. Image pre-processing, denoising and bubble segmentation are described in detail, with practical recommendations. Experimental validation is presented - stationary and moving reference bodies with neutron-transparent cavities are radiographed with imaging conditions similar to the cases with bubbles in liquid metal. The new methods are applied to our experimental data from previous and recent imaging campaigns, and the performance of the methods proposed in this paper is compared against our previously developed methods. Significant improvements are observed as well as the capacity to reliably extract physically meaningful information from measurements performed under highly adverse imaging conditions. The showcased image processing solution and separate elements thereof are readily extendable beyond the present application, and have been made open-source.




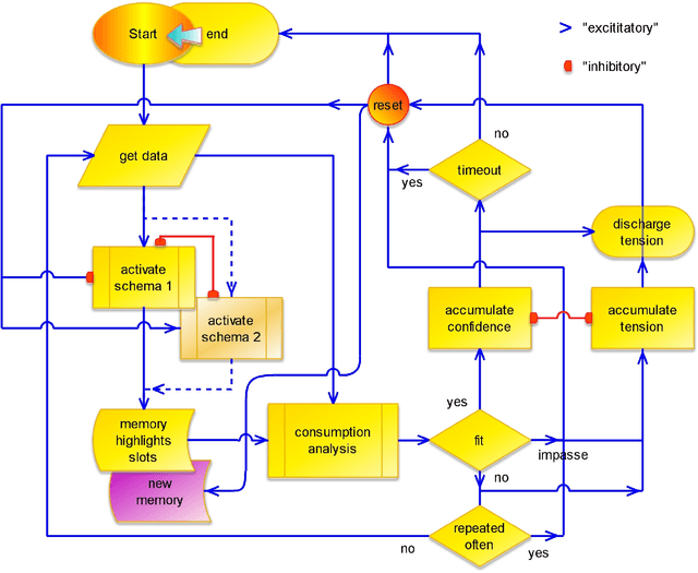
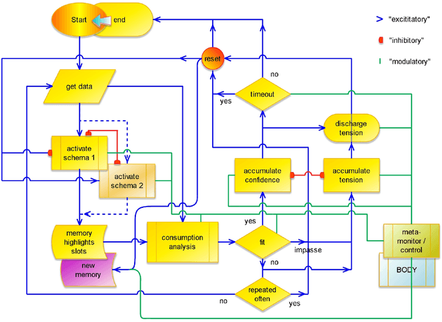
Abstract:The Ouroboros Model is a new conceptual proposal for an algorithmic structure for efficient data processing in living beings as well as for artificial agents. Its central feature is a general repetitive loop where one iteration cycle sets the stage for the next. Sensory input activates data structures (schemata) with similar constituents encountered before, thus expectations are kindled. This corresponds to the highlighting of empty slots in the selected schema, and these expectations are compared with the actually encountered input. Depending on the outcome of this consumption analysis different next steps like search for further data or a reset, i.e. a new attempt employing another schema, are triggered. Monitoring of the whole process, and in particular of the flow of activation directed by the consumption analysis, yields valuable feedback for the optimum allocation of attention and resources including the selective establishment of useful new memory entries.