



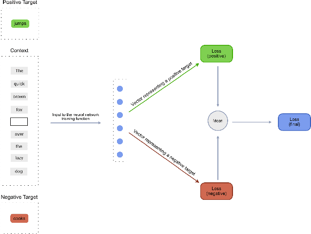
Abstract:The human proteome contains a vast network of interacting kinases and substrates. Even though some kinases have proven to be immensely useful as therapeutic targets, a majority are still understudied. In this work, we present a novel knowledge graph representation learning approach to predict novel interaction partners for understudied kinases. Our approach uses a phosphoproteomic knowledge graph constructed by integrating data from iPTMnet, Protein Ontology, Gene Ontology and BioKG. The representation of kinases and substrates in this knowledge graph are learned by performing directed random walks on triples coupled with a modified SkipGram or CBOW model. These representations are then used as an input to a supervised classification model to predict novel interactions for understudied kinases. We also present a post-predictive analysis of the predicted interactions and an ablation study of the phosphoproteomic knowledge graph to gain an insight into the biology of the understudied kinases.