Abstract:We review thirteen generative systems and five supporting datasets for quantum circuit and quantum code generation, identified through a structured scoping review of Hugging Face, arXiv, and provenance tracing (January-February 2026). We organize the field along two axes: artifact type (Qiskit code, OpenQASM programs, circuit graphs); crossed with training regime (supervised fine-tuning, verifier-in-the-loop RL, diffusion/graph generation, agentic optimization); and systematically apply a three-layer evaluation framework covering syntactic validity, semantic correctness, and hardware executability. The central finding is that while all reviewed systems address syntax and most address semantics to some degree, none reports end-to-end evaluation on quantum hardware (Layer 3b), leaving a significant gap between generated circuits and practical deployment. Scope note: quantum code refers throughout to quantum program artifacts (QASM, Qiskit); we do not cover generation of quantum error-correcting codes (QEC).

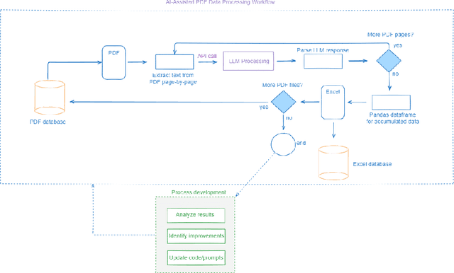
Abstract:This study investigates the effectiveness of Large Language Models (LLMs) in processing semi-structured data from PDF documents into structured formats, specifically examining their application in updating the Finnish Sports Clubs Database. Through action research methodology, we developed and evaluated an AI-assisted approach utilizing OpenAI's GPT-4 and Anthropic's Claude 3 Opus models to process data from 72 sports federation membership reports. The system achieved a 90% success rate in automated processing, successfully handling 65 of 72 files without errors and converting over 7,900 rows of data. While the initial development time was comparable to traditional manual processing (three months), the implemented system shows potential for reducing future processing time by approximately 90%. Key challenges included handling multilingual content, processing multi-page datasets, and managing extraneous information. The findings suggest that while LLMs demonstrate significant potential for automating semi-structured data processing tasks, optimal results are achieved through a hybrid approach combining AI automation with selective human oversight. This research contributes to the growing body of literature on practical LLM applications in organizational data management and provides insights into the transformation of traditional data processing workflows.