



Abstract:Distinguishing COVID-19 from other flu-like illnesses can be difficult due to ambiguous symptoms and still an initial experience of doctors. Whereas, it is crucial to filter out those sick patients who do not need to be tested for SARS-CoV-2 infection, especially in the event of the overwhelming increase in disease. As a part of the presented research, logistic regression and XGBoost classifiers, that allow for effective screening of patients for COVID-19, were generated. Each of the methods was tuned to achieve an assumed acceptable threshold of negative predictive values during classification. Additionally, an explanation of the obtained classification models was presented. The explanation enables the users to understand what was the basis of the decision made by the model. The obtained classification models provided the basis for the DECODE service (decode.polsl.pl), which can serve as support in screening patients with COVID-19 disease. Moreover, the data set constituting the basis for the analyses performed is made available to the research community. This data set consisting of more than 3,000 examples is based on questionnaires collected at a hospital in Poland.




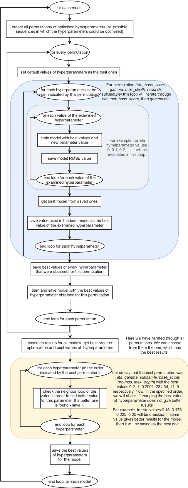
Abstract:In the paper, a problem of forecasting promotion efficiency is raised. The authors propose a new approach, using the gradient boosting method for this task. Six performance indicators are introduced to capture the promotion effect. For each of them, within predefined groups of products, a model was trained. A description of using these models for forecasting and optimising promotion efficiency is provided. Data preparation and hyperparameters tuning processes are also described. The experiments were performed for three groups of products from a large grocery company.