



Abstract:In recent years, many different approaches have been proposed to quantify the performances of soccer players. Since player performances are challenging to quantify directly due to the low-scoring nature of soccer, most approaches estimate the expected impact of the players' on-the-ball actions on the scoreline. While effective, these approaches are yet to be widely embraced by soccer practitioners. The soccer analytics community has primarily focused on improving the accuracy of the models, while the explainability of the produced metrics is often much more important to practitioners. To help bridge the gap between scientists and practitioners, we introduce an explainable Generalized Additive Model that estimates the expected value for shots. Unlike existing models, our model leverages features corresponding to widespread soccer concepts. To this end, we represent the locations of shots by fuzzily assigning the shots to designated zones on the pitch that practitioners are familiar with. Our experimental evaluation shows that our model is as accurate as existing models, while being easier to explain to soccer practitioners.




Abstract:In-game win probability is a statistical metric that provides a sports team's likelihood of winning at any given point in a game, based on the performance of historical teams in the same situation. In-game win-probability models have been extensively studied in baseball, basketball and American football. These models serve as a tool to enhance the fan experience, evaluate in game-decision making and measure the risk-reward balance for coaching decisions. In contrast, they have received less attention in association football, because its low-scoring nature makes it far more challenging to analyze. In this paper, we build an in-game win probability model for football. Specifically, we first show that porting existing approaches, both in terms of the predictive models employed and the features considered, does not yield good in-game win-probability estimates for football. Second, we introduce our own Bayesian statistical model that utilizes a set of eight variables to predict the running win, tie and loss probabilities for the home team. We train our model using event data from the last four seasons of the major European football competitions. Our results indicate that our model provides well-calibrated probabilities. Finally, we elaborate on two use cases for our win probability metric: enhancing the fan experience and evaluating performance in crucial situations.




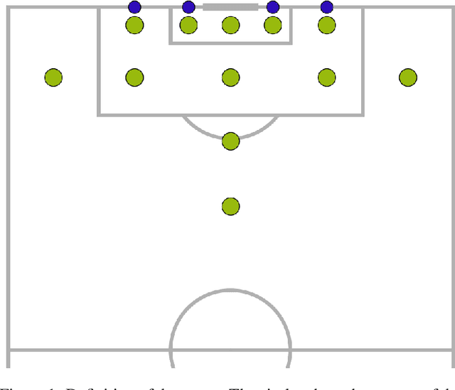
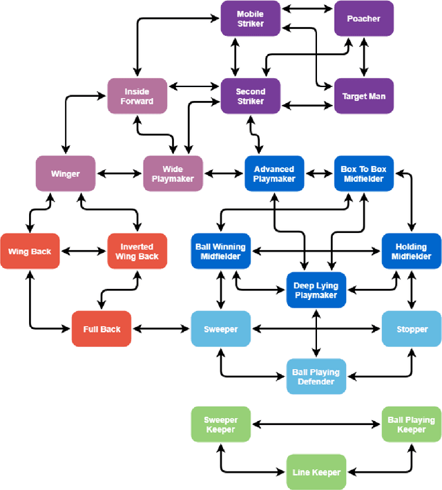
Abstract:Over the last few decades, the player recruitment process in professional football has evolved into a multi-billion industry and has thus become of vital importance. To gain insights into the general level of their candidate reinforcements, many professional football clubs have access to extensive video footage and advanced statistics. However, the question whether a given player would fit the team's playing style often still remains unanswered. In this paper, we aim to bridge that gap by proposing a set of 21 player roles and introducing a method for automatically identifying the most applicable roles for each player from play-by-play event data collected during matches.




Abstract:Several performance metrics for quantifying the in-game performances of individual football players have been proposed in recent years. Although the majority of the on-the-ball actions during games constitutes of passes, many of the currently available metrics focus on measuring the quality of shots only. To help bridge this gap, we propose a novel approach to measure players' on-the-ball contributions from passes during games. Our proposed approach measures the expected impact of each pass on the scoreline.




Abstract:Assessing the impact of the individual actions performed by soccer players during games is a crucial aspect of the player recruitment process. Unfortunately, most traditional metrics fall short in addressing this task as they either focus on rare events like shots and goals alone or fail to account for the context in which the actions occurred. This paper introduces a novel advanced soccer metric for valuing any type of individual player action on the pitch, be it with or without the ball. Our metric values each player action based on its impact on the game outcome while accounting for the circumstances under which the action happened. When applied to on-the-ball actions like passes, dribbles, and shots alone, our metric identifies Argentine forward Lionel Messi, French teenage star Kylian Mbapp\'e, and Belgian winger Eden Hazard as the most effective players during the 2016/2017 season.