



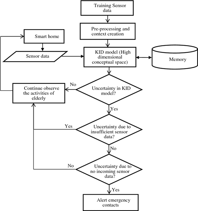
Abstract:In this paper, we propose a cognitive system that acquires knowledge on elderly daily activities to ensure their wellness in a smart home using a Knowledge-Information-Data (KID) model. The novel cognitive framework called high dimensional conceptual space is proposed and used as KID model. This KID model is built using geometrical framework of conceptual spaces and formal concept analysis (FCA) to overcome imprecise concept notation of conceptual space with the help of topology based FCA. By doing so, conceptual space can be represented using Hilbert space. This high dimensional conceptual space is quantum inspired in terms of its concept representation. The knowledge learnt by the KID model recognizes the daily activities of the elderly. Consequently, the model identifies the scenario on which the wellness of the elderly has to be ensured.




Abstract:Human cognition is a complex process facilitated by the intricate architecture of human brain. However, human cognition is often reduced to quantum theory based events in principle because of their correlative conjectures for the purpose of analysis for reciprocal understanding. In this paper, we begin our analysis of human cognition via formal methods and proceed towards quantum theories. Human cognition often violate classic probabilities on which formal representation of conceptual spaces are built. Further, geometric representation of conceptual spaces proposed by Gardenfors discusses the underlying content but lacks a systematic approach (Gardenfors, 2000; Kitto et. al, 2012). However, the aforementioned views are not contradictory but different perspective with a gap towards sufficient understanding of human cognitive process. A comprehensive and systematic approach to model a relatively complex scenario can be addressed by vector space approach of conceptual spaces as discussed in literature. In this research, we have proposed an approach that uses both formal representation and Gardenfors geometric approach. The proposed model of high dimensional formal representation of conceptual space is mathematically analysed and inferred to exhibit quantum aspects. Also, the proposed model achieves cognition, in particular, consciousness. We have demonstrated this process of achieving consciousness with a constructive learning scenario. We have also proposed an algorithm for conceptual scaling of a real world scenario under different quality dimensions to obtain a conceptual scale.