



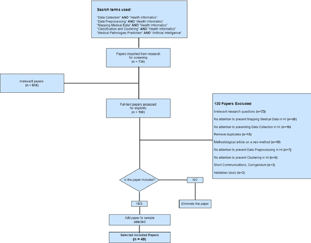
Abstract:The healthcare sector is an important pillar of every community, numerous research studies have been carried out in this context to optimize medical processes and improve care quality and facilitate patient management. In this article we have analyzed and examined different works concerning the exploitation of the most recent technologies such as big data, artificial intelligence, machine learning, and deep learning for the improvement of health care, which enabled us to propose our general approach concentrating on the collection, preprocessing and clustering of medical data to facilitate access, after analysis, to the patients and health professionals to predict the most frequent pathologies with better precision within a notable timeframe. keywords: Healthcare, big data, artificial intelligence, automatic language processing, data mining, predictive models.
Abstract:With the rapid growth of the use of social media websites, obtaining the users' feedback automatically became a crucial task to evaluate their tendencies and behaviors online. Despite this great availability of information, and the increasing number of Arabic users only few research has managed to treat Arabic dialects. The purpose of this paper is to study the opinion and emotion expressed in real Moroccan texts precisely in the YouTube comments using some well-known and commonly used methods for sentiment analysis. In this paper, we present our work of Moroccan dialect comments classification using Machine Learning (ML) models and based on our collected and manually annotated YouTube Moroccan dialect dataset. By employing many text preprocessing and data representation techniques we aim to compare our classification results utilizing the most commonly used supervised classifiers: k-nearest neighbors (KNN), Support Vector Machine (SVM), Naive Bayes (NB), and deep learning (DL) classifiers such as Convolutional Neural Network (CNN) and Long Short-Term Memory (LTSM). Experiments were performed using both raw and preprocessed data to show the importance of the preprocessing. In fact, the experimental results prove that DL models have a better performance for Moroccan Dialect than classical approaches and we achieved an accuracy of 90%.




Abstract:In today's modern world, the usage of technology is unavoidable and the rapid advances in the Internet and communication fields have resulted to expand the Wireless Sensor Network (WSN) technology. A huge number of sensing devices collect and/or generate numerous sensory data throughout time for a wide range of fields and applications. However, WSN has been proven to be vulnerable to security breaches, the harsh and unattended deployment of these networks, combined with their constrained resources and the volume of data generated introduce a major security concern. WSN applications are extremely critical, it is essential to build reliable solutions that involve fast and continuous mechanisms for online data stream analysis enabling the detection of attacks and intrusions. In this context, our aim is to develop an intelligent, efficient, and updatable intrusion detection system by applying an important machine learning concept known as ensemble learning in order to improve detection performance. Although ensemble models have been proven to be useful in offline learning, they have received less attention in streaming applications. In this paper, we examine the application of different homogeneous and heterogeneous online ensembles in sensory data analysis, on a specialized wireless sensor network-detection system (WSN-DS) dataset in order to classify four types of attacks: Blackhole attack, Grayhole, Flooding, and Scheduling among normal network traffic. Among the proposed novel online ensembles, both the heterogeneous ensemble consisting of an Adaptive Random Forest (ARF) combined with the Hoeffding Adaptive Tree (HAT) algorithm and the homogeneous ensemble HAT made up of 10 models achieved higher detection rates of 96.84% and 97.2%, respectively. The above models are efficient and effective in dealing with concept drift, while taking into account the resource constraints of WSNs.