Abstract:In this study, we present an approach for efficient spatiotemporal feature extraction using MobileNetV4 and a multi-scale 3D MLP-Mixer-based temporal aggregation module. MobileNetV4, with its Universal Inverted Bottleneck (UIB) blocks, serves as the backbone for extracting hierarchical feature representations from input image sequences, ensuring both computational efficiency and rich semantic encoding. To capture temporal dependencies, we introduce a three-level MLP-Mixer module, which processes spatial features at multiple resolutions while maintaining structural integrity. Experimental results on the ABAW 8th competition demonstrate the effectiveness of our approach, showing promising performance in affective behavior analysis. By integrating an efficient vision backbone with a structured temporal modeling mechanism, the proposed framework achieves a balance between computational efficiency and predictive accuracy, making it well-suited for real-time applications in mobile and embedded computing environments.
Abstract:The human brain is in a continuous state of activity during both work and rest. Mental activity is a daily process, and when the brain is overworked, it can have negative effects on human health. In recent years, great attention has been paid to early detection of mental health problems because it can help prevent serious health problems and improve quality of life. Several signals are used to assess mental state, but the electroencephalogram (EEG) is widely used by researchers because of the large amount of information it provides about the brain. This paper aims to classify mental workload into three states and estimate continuum levels. Our method combines multiple dimensions of space to achieve the best results for mental estimation. In the time domain approach, we use Temporal Convolutional Networks, and in the frequency domain, we propose a new architecture called the Multi-Dimensional Residual Block, which combines residual blocks.




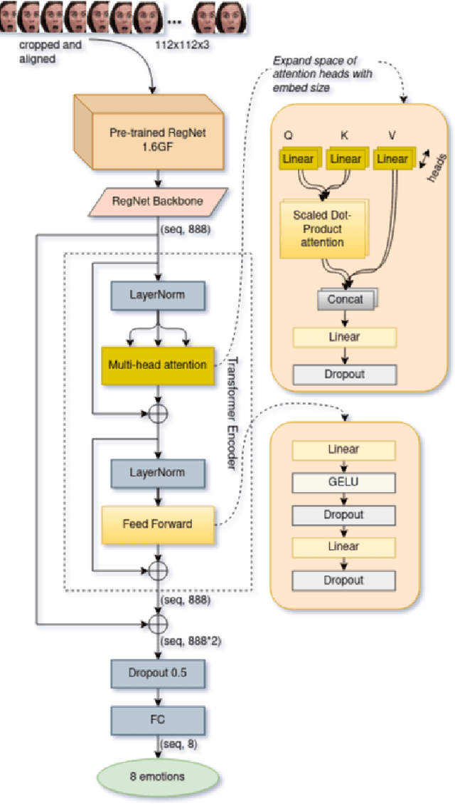
Abstract:For computers to recognize human emotions, expression classification is an equally important problem in the human-computer interaction area. In the 3rd Affective Behavior Analysis In-The-Wild competition, the task of expression classification includes eight classes with six basic expressions of human faces from videos. In this paper, we employ a transformer mechanism to encode the robust representation from the backbone. Fusion of the robust representations plays an important role in the expression classification task. Our approach achieves 30.35\% and 28.60\% for the $F_1$ score on the validation set and the test set, respectively. This result shows the effectiveness of the proposed architecture based on the Aff-Wild2 dataset.




Abstract:Human emotions recognization contributes to the development of human-computer interaction. The machines understanding human emotions in the real world will significantly contribute to life in the future. This paper will introduce the Affective Behavior Analysis in-the-wild (ABAW3) 2022 challenge. The paper focuses on solving the problem of the valence-arousal estimation and action unit detection. For valence-arousal estimation, we conducted two stages: creating new features from multimodel and temporal learning to predict valence-arousal. First, we make new features; the Gated Recurrent Unit (GRU) and Transformer are combined using a Regular Networks (RegNet) feature, which is extracted from the image. The next step is the GRU combined with Local Attention to predict valence-arousal. The Concordance Correlation Coefficient (CCC) was used to evaluate the model.