
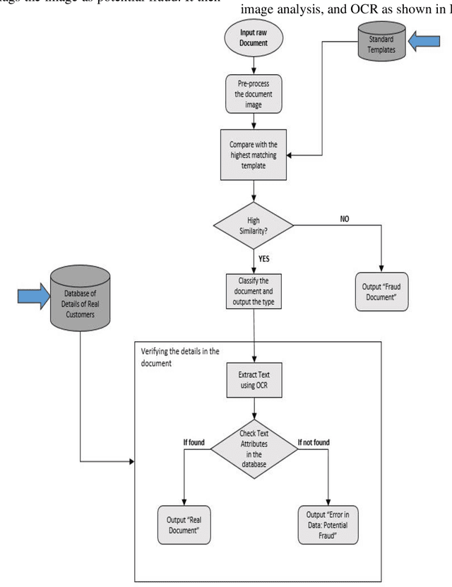
Abstract:This study outlines a comprehensive methodology for verifying medical documents, integrating advanced techniques in template extraction, comparison, and fraud detection. It begins with template extraction using sophisticated region-of-interest (ROI) methods, incorporating contour analysis and edge identification. Pre-processing steps ensure template clarity through morphological operations and adaptive thresholding. The template comparison algorithm utilizes advanced feature matching with key points and descriptors, enhancing robustness through histogram-based analysis for accounting variations. Fraud detection involves the SSIM computation and OCR for textual information extraction. The SSIM quantifies structural similarity, aiding in potential match identification. OCR focuses on critical areas like patient details, provider information, and billing amounts. Extracted information is compared with a reference dataset, and confidence thresholding ensures reliable fraud detection. Adaptive parameters enhance system flexibility for dynamic adjustments to varying document layouts. This methodology provides a robust approach to medical document verification, addressing complexities in template extraction, comparison, fraud detection, and adaptability to diverse document structures.