DIB & CILA, University of Bari "Aldo Moro", Italy
Abstract:In a previous work, we introduced the fuzzy Ethical Decision-Making framework (fEDM), a risk-based ethical reasoning architecture grounded in fuzzy logic. The original model combined a fuzzy Ethical Risk Assessment module (fERA) with ethical decision rules, enabled formal structural verification through Fuzzy Petri Nets (FPNs), and validated outputs against a single normative referent. Although this approach ensured formal soundness and decision consistency, it did not fully address two critical challenges: principled explainability of decisions and robustness under ethical pluralism. In this paper, we extend fEDM in two major directions. First, we introduce an Explainability and Traceability Module (ETM) that explicitly links each ethical decision rule to the underlying moral principles and computes a weighted principle-contribution profile for every recommended action. This enables transparent, auditable explanations that expose not only what decision was made but why, and on the basis of which principles. Second, we replace single-referent validation with a pluralistic semantic validation framework that evaluates decisions against multiple stakeholder referents, each encoding distinct principle priorities and risk tolerances. This shift allows principled disagreement to be formally represented rather than suppressed, thus increasing robustness and contextual sensitivity. The resulting extended fEDM, called fEDM+, preserves formal verifiability while achieving enhanced interpretability and stakeholder-aware validation, making it suitable as an oversight and governance layer for ethically sensitive AI systems.
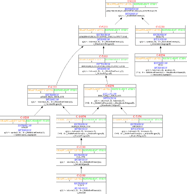
Abstract:The ontological and epistemic complexities inherent in the moral domain make it challenging to establish clear standards for evaluating the performance of a moral machine. In this paper, we present a formal method to describe Ethical Decision Making models based on ethical risk assessment. Then, we show how these models that are specified as fuzzy rules can be verified and validated using fuzzy Petri nets. A case study from the medical field is considered to illustrate the proposed approach.

Abstract:Dialogue Systems are tools designed for various practical purposes concerning human-machine interaction. These systems should be built on ethical foundations because their behavior may heavily influence a user (think especially about children). The primary objective of this paper is to present the architecture and prototype implementation of a Multi Agent System (MAS) designed for ethical monitoring and evaluation of a dialogue system. A prototype application, for monitoring and evaluation of chatting agents' (human/artificial) ethical behavior in an online customer service chat point w.r.t their institution/company's codes of ethics and conduct, is developed and presented. Future work and open issues with this research are discussed.
Abstract:Transparency is a key requirement for ethical machines. Verified ethical behavior is not enough to establish justified trust in autonomous intelligent agents: it needs to be supported by the ability to explain decisions. Logic Programming (LP) has a great potential for developing such perspective ethical systems, as in fact logic rules are easily comprehensible by humans. Furthermore, LP is able to model causality, which is crucial for ethical decision making.

Abstract:Autonomous intelligent agents are playing increasingly important roles in our lives. They contain information about us and start to perform tasks on our behalves. Chatbots are an example of such agents that need to engage in a complex conversations with humans. Thus, we need to ensure that they behave ethically. In this work we propose a hybrid logic-based approach for ethical chatbots.


Abstract:Rules complement and extend ontologies on the Semantic Web. We refer to these rules as onto-relational since they combine DL-based ontology languages and Knowledge Representation formalisms supporting the relational data model within the tradition of Logic Programming and Deductive Databases. Rule authoring is a very demanding Knowledge Engineering task which can be automated though partially by applying Machine Learning algorithms. In this chapter we show how Inductive Logic Programming (ILP), born at the intersection of Machine Learning and Logic Programming and considered as a major approach to Relational Learning, can be adapted to Onto-Relational Learning. For the sake of illustration, we provide details of a specific Onto-Relational Learning solution to the problem of learning rule-based definitions of DL concepts and roles with ILP.




Abstract:In this paper we address an issue that has been brought to the attention of the database community with the advent of the Semantic Web, i.e. the issue of how ontologies (and semantics conveyed by them) can help solving typical database problems, through a better understanding of KR aspects related to databases. In particular, we investigate this issue from the ILP perspective by considering two database problems, (i) the definition of views and (ii) the definition of constraints, for a database whose schema is represented also by means of an ontology. Both can be reformulated as ILP problems and can benefit from the expressive and deductive power of the KR framework DL+log. We illustrate the application scenarios by means of examples. Keywords: Inductive Logic Programming, Relational Databases, Ontologies, Description Logics, Hybrid Knowledge Representation and Reasoning Systems. Note: To appear in Theory and Practice of Logic Programming (TPLP).




Abstract:Building rules on top of ontologies is the ultimate goal of the logical layer of the Semantic Web. To this aim an ad-hoc mark-up language for this layer is currently under discussion. It is intended to follow the tradition of hybrid knowledge representation and reasoning systems such as $\mathcal{AL}$-log that integrates the description logic $\mathcal{ALC}$ and the function-free Horn clausal language \textsc{Datalog}. In this paper we consider the problem of automating the acquisition of these rules for the Semantic Web. We propose a general framework for rule induction that adopts the methodological apparatus of Inductive Logic Programming and relies on the expressive and deductive power of $\mathcal{AL}$-log. The framework is valid whatever the scope of induction (description vs. prediction) is. Yet, for illustrative purposes, we also discuss an instantiation of the framework which aims at description and turns out to be useful in Ontology Refinement. Keywords: Inductive Logic Programming, Hybrid Knowledge Representation and Reasoning Systems, Ontologies, Semantic Web. Note: To appear in Theory and Practice of Logic Programming (TPLP)