


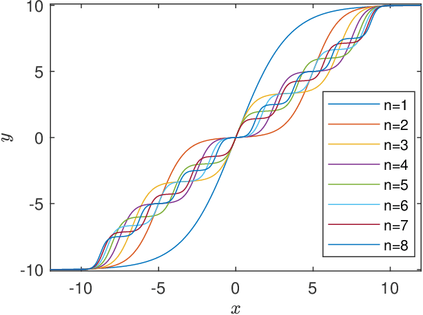
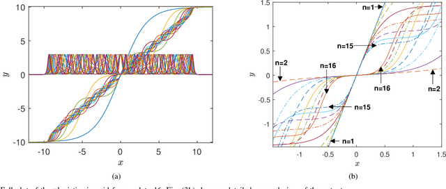
Abstract:The variants of sigmoid functions used in artificial neural networks are, by definition, limited by vanishing gradients. Defining the sigmoid function to become n-times repeated over a finite input-output map can significantly reduce the presence of this limitation. This function mapping as proposed in this paper is the nlogistic-sigmoid function.




Abstract:The proportional-integral-derivative (PID) control law is often overlooked as a computational imitation of the critic control in human decision. This paper provides a formulation to remedy this problem. Further, based on the characteristic settling-behaviour of dynamical systems, the "closed PID-loop model" following control (CPLMFC) method is introduced for automatic PID design. Also, a method for closed-loop settling-time identification is provided. The CPLMFC algorithm and some recommended guidelines are given for setting the critic weights of the PID. Finally, two representative case-studies are simulated. Both the theoretical results and simulation results (via performance indices) illustrate that the CPLMFC can guarantee both accurate and stable closed-loop adaptive PID control performance in real-time