



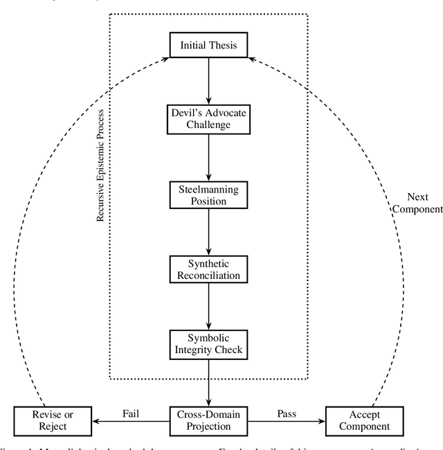
Abstract:Autonomous AI systems reveal foundational limitations in deterministic, human-authored computing architectures. This paper presents Cognitive Silicon: a hypothetical full-stack architectural framework projected toward 2035, exploring a possible trajectory for cognitive computing system design. The proposed architecture would integrate symbolic scaffolding, governed memory, runtime moral coherence, and alignment-aware execution across silicon-to-semantics layers. Our design grammar has emerged from dialectical co-design with LLMs under asymmetric epistemic conditions--creating structured friction to expose blind spots and trade-offs. The envisioned framework would establish mortality as a natural consequence of physical constraints, non-copyable tacit knowledge, and non-cloneable identity keys as cognitive-embodiment primitives. Core tensions (trust/agency, scaffolding/emergence, execution/governance) would function as central architectural pressures rather than edge cases. The architecture theoretically converges with the Free Energy Principle, potentially offering a formal account of how cognitive systems could maintain identity through prediction error minimization across physical and computational boundaries. The resulting framework aims to deliver a morally tractable cognitive infrastructure that could maintain human-alignment through irreversible hardware constraints and identity-bound epistemic mechanisms resistant to replication or subversion.
Abstract:The rapid advancement of Generative AI (GenAI) technologies offers transformative opportunities within Australia's critical technologies of national interest while introducing unique security challenges. This paper presents SecGenAI, a comprehensive security framework for cloud-based GenAI applications, with a focus on Retrieval-Augmented Generation (RAG) systems. SecGenAI addresses functional, infrastructure, and governance requirements, integrating end-to-end security analysis to generate specifications emphasizing data privacy, secure deployment, and shared responsibility models. Aligned with Australian Privacy Principles, AI Ethics Principles, and guidelines from the Australian Cyber Security Centre and Digital Transformation Agency, SecGenAI mitigates threats such as data leakage, adversarial attacks, and model inversion. The framework's novel approach combines advanced machine learning techniques with robust security measures, ensuring compliance with Australian regulations while enhancing the reliability and trustworthiness of GenAI systems. This research contributes to the field of intelligent systems by providing actionable strategies for secure GenAI implementation in industry, fostering innovation in AI applications, and safeguarding national interests.