



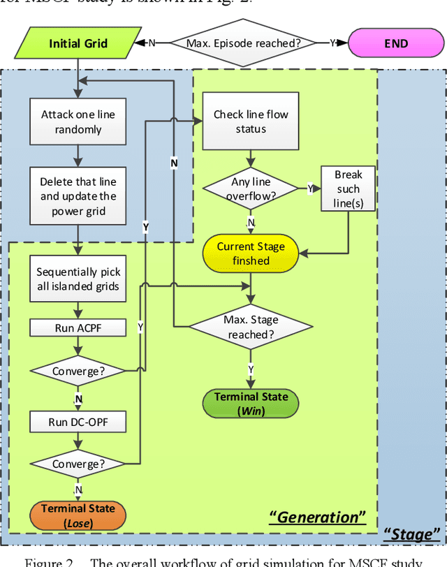
Abstract:This paper proposes a cascading failure mitigation strategy based on Reinforcement Learning (RL) method. Firstly, the principles of RL are introduced. Then, the Multi-Stage Cascading Failure (MSCF) problem is presented and its challenges are investigated. The problem is then tackled by the RL based on DC-OPF (Optimal Power Flow). Designs of the key elements of the RL framework (rewards, states, etc.) are also discussed in detail. Experiments on the IEEE 118-bus system by both shallow and deep neural networks demonstrate promising results in terms of reduced system collapse rates.




Abstract:This paper presents a study on power grid disturbance classification by Deep Learning (DL). A real synchrophasor set composing of three different types of disturbance events from the Frequency Monitoring Network (FNET) is used. An image embedding technique called Gramian Angular Field is applied to transform each time series of event data to a two-dimensional image for learning. Two main DL algorithms, i.e. CNN (Convolutional Neural Network) and RNN (Recurrent Neural Network) are tested and compared with two widely used data mining tools, the Support Vector Machine and Decision Tree. The test results demonstrate the superiority of the both DL algorithms over other methods in the application of power system transient disturbance classification.