



Abstract:Vehicular visible light communication (V-VLC) aims to provide secure complementary vehicle to everything communications (V2X) to increase road safety and traffic efficiency. V-VLC provides directional transmissions, mainly enabling line-of-sight (LoS) communications. However, reflections due to nearby objects enable non-line-of-sight (NLoS) transmissions, extending the usage scenarios beyond LoS. In this paper, we propose a wide-band measurement-based NLoS channel characterization and evaluate the performance of direct current biased optical orthogonal frequency division multiplexing (DCO-OFDM) V-VLC scheme for NLoS channel. We propose a distance-based NLoS V-VLC channel path loss model considering reflection surface characteristics and NLoS V-VLC channel impulse response (CIR) incorporating the temporal broadening effect due to vehicle reflections through weighted double gamma function. The proposed path loss model yields higher accuracy up to 14 dB when compared to the single order reflection model whereas the CIR model estimates the full width at half maximum up to 2 ns accuracy. We further demonstrate that the target bit-error-rate of 10^-3 can be achieved up to 7.86 m, 9.79 m, and 17.62 m distances for black, orange, and white vehicle reflection induced measured NLoS V-VLC channels for DCO-OFDM transmissions.




Abstract:Vehicular visible light communications (V-VLC) is a promising intelligent transportation systems (ITS) technology for vehicle-to-vehicle (V2V) and vehicle-to-infrastructure (V2I) communications with the utilization of light-emitting diodes (LEDs). The main degrading factor for the performance of V-VLC systems is noise. Unlike traditional radio frequency (RF) based systems, V-VLC systems include many noise sources: solar radiation, background lighting from vehicles, streets, parking garages, and tunnel lights. Traditional V-VLC system noise modeling is based on the additive white Gaussian noise assumption in the form of shot and thermal noise. In this paper, to investigate both time-correlated and white noise components of the V-VLC channel, we propose a noise analysis based on Allan variance (AVAR), which provides a time-series analysis method to identify noise from the data. We also propose a generalized Wiener process-based V-VLC channel noise synthesis methodology to generate different noise components. We further propose a convolutional autoencoder(CAE) based denoising scheme to reduce V-VLC signal noise, which achieves reconstruction root mean square error (RMSE) of 0.0442 and 0.0474 for indoor and outdoor channels, respectively.




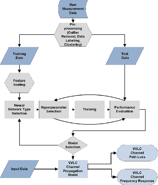
Abstract:Optical Wireless Communication (OWC) propagation channel characterization plays a key role on the design and performance analysis of Vehicular Visible Light Communication (VVLC) systems. Current OWC channel models based on deterministic and stochastic methods, fail to address mobility induced ambient light, optical turbulence and road reflection effects on channel characterization. Therefore, alternative machine learning (ML) based schemes, considering ambient light, optical turbulence, road reflection effects in addition to intervehicular distance and geometry, are proposed to obtain accurate VVLC channel loss and channel frequency response (CFR). This work demonstrates synthesis of ML based VVLC channel model frameworks through multi layer perceptron feed-forward neural network (MLP), radial basis function neural network (RBF-NN) and Random Forest ensemble learning algorithms. Predictor and response variables, collected through practical road measurements, are employed to train and validate proposed models for various conditions. Additionally, the importance of different predictor variables on channel loss and CFR is assessed, normalized importance of features for measured VVLC channel is introduced. We show that RBF-NN, Random Forest and MLP based models yield more accurate channel loss estimations with 3.53 dB, 3.81 dB, 3.95 dB root mean square error (RMSE), respectively, when compared to fitting curve based VVLC channel model with 7 dB RMSE. Moreover, RBF-NN and MLP models are demonstrated to predict VVLC CFR with respect to distance, ambient light and receiver inclination angle predictor variables with 3.78 dB and 3.60 dB RMSE respectively.