Abstract:We summarize the first exploratory investigation into whether Machine Learning techniques can augment science strategic planning. We find that an approach based on Latent Dirichlet Allocation using abstracts drawn from high impact astronomy journals may provide a leading indicator of future interest in a research topic. We show two topic metrics that correlate well with the high-priority research areas identified by the 2010 National Academies' Astronomy and Astrophysics Decadal Survey science frontier panels. One metric is based on a sum of the fractional contribution to each topic by all scientific papers ("counts") while the other is the Compound Annual Growth Rate of these counts. These same metrics also show the same degree of correlation with the whitepapers submitted to the same Decadal Survey. Our results suggest that the Decadal Survey may under-emphasize fast growing research. A preliminary version of our work was presented by Thronson et al. 2021.

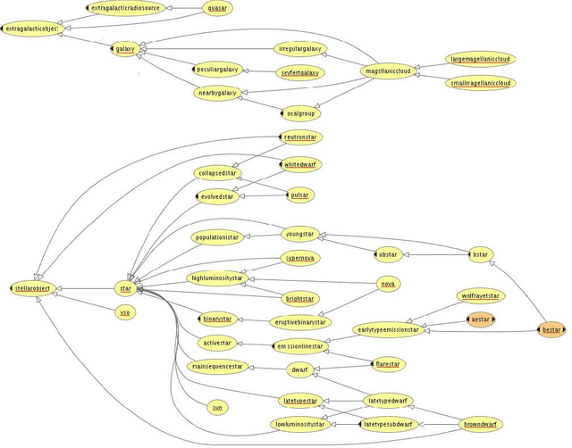
Abstract:We report on our initial work to automate the generation of a domain ontology using subject fields of resources held in the Virtual Observatory registry. Preliminary results are comparable to more generalized ontology learning software currently in use. We expect to be able to refine our solution to improve both the depth and breadth of the generated ontology.