EPH, SAMOVAR




Abstract:A new multimodal biometric database designed and acquired within the framework of the European BioSecure Network of Excellence is presented. It is comprised of more than 600 individuals acquired simultaneously in three scenarios: 1) over the Internet, 2) in an office environment with desktop PC, and 3) in indoor/outdoor environments with mobile portable hardware. The three scenarios include a common part of audio/video data. Also, signature and fingerprint data have been acquired both with desktop PC and mobile portable hardware. Additionally, hand and iris data were acquired in the second scenario using desktop PC. Acquisition has been conducted by 11 European institutions. Additional features of the BioSecure Multimodal Database (BMDB) are: two acquisition sessions, several sensors in certain modalities, balanced gender and age distributions, multimodal realistic scenarios with simple and quick tasks per modality, cross-European diversity, availability of demographic data, and compatibility with other multimodal databases. The novel acquisition conditions of the BMDB allow us to perform new challenging research and evaluation of either monomodal or multimodal biometric systems, as in the recent BioSecure Multimodal Evaluation campaign. A description of this campaign including baseline results of individual modalities from the new database is also given. The database is expected to be available for research purposes through the BioSecure Association during 2008




Abstract:Automatically verifying the identity of a person by means of biometrics is an important application in day-to-day activities such as accessing banking services and security control in airports. To increase the system reliability, several biometric devices are often used. Such a combined system is known as a multimodal biometric system. This paper reports a benchmarking study carried out within the framework of the BioSecure DS2 (Access Control) evaluation campaign organized by the University of Surrey, involving face, fingerprint, and iris biometrics for person authentication, targeting the application of physical access control in a medium-size establishment with some 500 persons. While multimodal biometrics is a well-investigated subject, there exists no benchmark for a fusion algorithm comparison. Working towards this goal, we designed two sets of experiments: quality-dependent and cost-sensitive evaluation. The quality-dependent evaluation aims at assessing how well fusion algorithms can perform under changing quality of raw images principally due to change of devices. The cost-sensitive evaluation, on the other hand, investigates how well a fusion algorithm can perform given restricted computation and in the presence of software and hardware failures, resulting in errors such as failure-to-acquire and failure-to-match. Since multiple capturing devices are available, a fusion algorithm should be able to handle this nonideal but nevertheless realistic scenario. In both evaluations, each fusion algorithm is provided with scores from each biometric comparison subsystem as well as the quality measures of both template and query data. The response to the call of the campaign proved very encouraging, with the submission of 22 fusion systems. To the best of our knowledge, this is the first attempt to benchmark quality-based multimodal fusion algorithms.




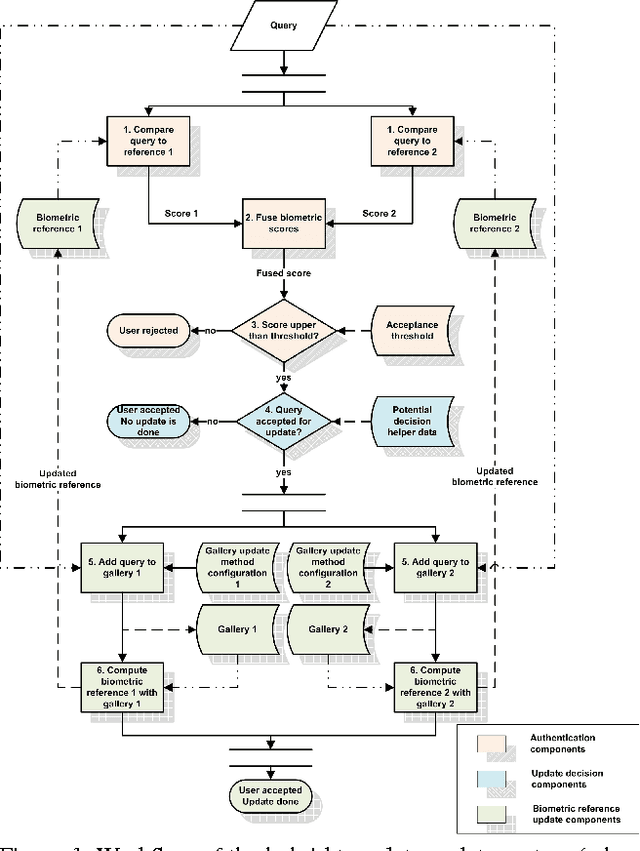
Abstract:Semi-supervised template update systems allow to automatically take into account the intra-class variability of the biometric data over time. Such systems can be inefficient by including too many impostor's samples or skipping too many genuine's samples. In the first case, the biometric reference drifts from the real biometric data and attracts more often impostors. In the second case, the biometric reference does not evolve quickly enough and also progressively drifts from the real biometric data. We propose a hybrid system using several biometric sub-references in order to increase per- formance of self-update systems by reducing the previously cited errors. The proposition is validated for a keystroke- dynamics authentication system (this modality suffers of high variability over time) on two consequent datasets from the state of the art.