



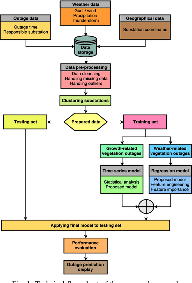
Abstract:This paper presents a novel data-driven approach for predicting the number of vegetation-related outages that occur in power distribution systems on a monthly basis. In order to develop an approach that is able to successfully fulfill this objective, there are two main challenges that ought to be addressed. The first challenge is to define the extent of the target area. An unsupervised machine learning approach is proposed to overcome this difficulty. The second challenge is to correctly identify the main causes of vegetation-related outages and to thoroughly investigate their nature. In this paper, these outages are categorized into two main groups: growth-related and weather-related outages, and two types of models, namely time series and non-linear machine learning regression models are proposed to conduct the prediction tasks, respectively. Moreover, various features that can explain the variability in vegetation-related outages are engineered and employed. Actual outage data, obtained from a major utility in the U.S., in addition to different types of weather and geographical data are utilized to build the proposed approach. Finally, a comprehensive case study is carried out to demonstrate how the proposed approach can be used to successfully predict the number of vegetation-related outages and to help decision-makers to detect vulnerable zones in their systems.

Abstract:To mitigate the uncertainty of variable renewable resources, two off-the-shelf machine learning tools are deployed to forecast the solar power output of a solar photovoltaic system. The support vector machines generate the forecasts and the random forest acts as an ensemble learning method to combine the forecasts. The common ensemble technique in wind and solar power forecasting is the blending of meteorological data from several sources. In this study though, the present and the past solar power forecasts from several models, as well as the associated meteorological data, are incorporated into the random forest to combine and improve the accuracy of the day-ahead solar power forecasts. The performance of the combined model is evaluated over the entire year and compared with other combining techniques.




Abstract:Generation and load balance is required in the economic scheduling of generating units in the smart grid. Variable energy generations, particularly from wind and solar energy resources, are witnessing a rapid boost, and, it is anticipated that with a certain level of their penetration, they can become noteworthy sources of uncertainty. As in the case of load demand, energy forecasting can also be used to mitigate some of the challenges that arise from the uncertainty in the resource. While wind energy forecasting research is considered mature, solar energy forecasting is witnessing a steadily growing attention from the research community. This paper presents a support vector regression model to produce solar power forecasts on a rolling basis for 24 hours ahead over an entire year, to mimic the practical business of energy forecasting. Twelve weather variables are considered from a high-quality benchmark dataset and new variables are extracted. The added value of the heat index and wind speed as additional variables to the model is studied across different seasons. The support vector regression model performance is compared with artificial neural networks and multiple linear regression models for energy forecasting.