



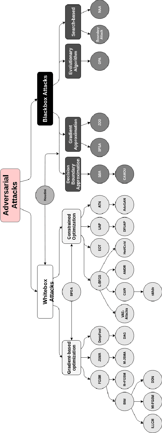
Abstract:Recent research has found that many families of machine learning models are vulnerable to adversarial examples: inputs that are specifically designed to cause the target model to produce erroneous outputs. In this survey, we focus on machine learning models in the visual domain, where methods for generating and detecting such examples have been most extensively studied. We explore a variety of adversarial attack methods that apply to image-space content, real world adversarial attacks, adversarial defenses, and the transferability property of adversarial examples. We also discuss strengths and weaknesses of various methods of adversarial attack and defense. Our aim is to provide an extensive coverage of the field, furnishing the reader with an intuitive understanding of the mechanics of adversarial attack and defense mechanisms and enlarging the community of researchers studying this fundamental set of problems.




Abstract:We report the first, to the best of our knowledge, hand-in-hand collaboration between human rights activists and machine learners, leveraging crowd-sourcing to study online abuse against women on Twitter. On a technical front, we carefully curate an unbiased yet low-variance dataset of labeled tweets, analyze it to account for the variability of abuse perception, and establish baselines, preparing it for release to community research efforts. On a social impact front, this study provides the technical backbone for a media campaign aimed at raising public and deciders' awareness and elevating the standards expected from social media companies.