



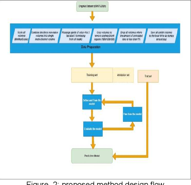
Abstract:Introduction: The present study on the development and evaluation of an automated brain tumor segmentation technique based on deep learning using the 3D U-Net model. Objectives: The objective is to leverage state-of-the-art convolutional neural networks (CNNs) on a large dataset of brain MRI scans for segmentation. Methods: The proposed methodology applies pre-processing techniques for enhanced performance and generalizability. Results: Extensive validation on an independent dataset confirms the model's robustness and potential for integration into clinical workflows. The study emphasizes the importance of data pre-processing and explores various hyperparameters to optimize the model's performance. The 3D U-Net, has given IoUs for training and validation dataset have been 0.8181 and 0.66 respectively. Conclusion: Ultimately, this comprehensive framework showcases the efficacy of deep learning in automating brain tumour detection, offering valuable support in clinical practice.




Abstract:Introduction: Automated Lung X-Ray Abnormality Detection System is the application which distinguish the normal x-ray images from infected x-ray images and highlight area considered for prediction, with the recent pandemic a need to have a non-conventional method and faster detecting diseases, for which X ray serves the purpose. Obectives: As of current situation any viral disease that is infectious is potential pandemic, so there is need for cheap and early detection system. Methods: This research will help to eases the work of expert to do further analysis. Accuracy of three different preexisting models such as DenseNet, MobileNet and VGG16 were high but models over-fitted primarily due to black and white images. Results: This led to building up new method such as as V-BreathNet which gave more than 96% percent accuracy. Conclusion: Thus, it can be stated that not all state-of art CNN models can be used on B/W images. In conclusion not all state-of-art CNN models can be used on B/W images.