



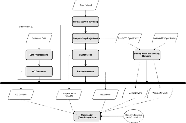
Abstract:Ongoing traffic changes, including those triggered by the COVID-19 pandemic, reveal the necessity to adapt our public transport systems to the ever-changing users' needs. This work shows that single and multi objective stances can be synergistically combined to better answer the transit network design problem (TNDP). Single objective formulations are dynamically inferred from the rating of networks in the approximated (multi-objective) Pareto Front, where a regression approach is used to infer the optimal weights of transfer needs, times, distances, coverage, and costs. As a guiding case study, the solution is applied to the multimodal public transport network in the city of Lisbon, Portugal. The system takes individual trip data given by smartcard validations at CARRIS buses and METRO subway stations and uses them to estimate the origin-destination demand in the city. Then, Genetic Algorithms are used, considering both single and multi objective approaches, to redesign the bus network that better fits the observed traffic demand. The proposed TNDP optimization proved to improve results, with reductions in objective functions of up to 28.3%. The system managed to extensively reduce the number of routes, and all passenger related objectives, including travel time and transfers per trip, significantly improve. Grounded on automated fare collection data, the system can incrementally redesign the bus network to dynamically handle ongoing changes to the city traffic.