



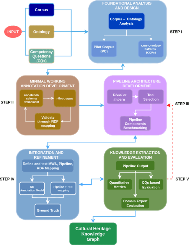
Abstract:Cultural Heritage texts contain rich knowledge that is difficult to query systematically due to the challenges of converting unstructured discourse into structured Knowledge Graphs (KGs). This paper introduces ATR4CH (Adaptive Text-to-RDF for Cultural Heritage), a systematic five-step methodology for Large Language Model-based Knowledge Extraction from Cultural Heritage documents. We validate the methodology through a case study on authenticity assessment debates. Methodology - ATR4CH combines annotation models, ontological frameworks, and LLM-based extraction through iterative development: foundational analysis, annotation schema development, pipeline architecture, integration refinement, and comprehensive evaluation. We demonstrate the approach using Wikipedia articles about disputed items (documents, artifacts...), implementing a sequential pipeline with three LLMs (Claude Sonnet 3.7, Llama 3.3 70B, GPT-4o-mini). Findings - The methodology successfully extracts complex Cultural Heritage knowledge: 0.96-0.99 F1 for metadata extraction, 0.7-0.8 F1 for entity recognition, 0.65-0.75 F1 for hypothesis extraction, 0.95-0.97 for evidence extraction, and 0.62 G-EVAL for discourse representation. Smaller models performed competitively, enabling cost-effective deployment. Originality - This is the first systematic methodology for coordinating LLM-based extraction with Cultural Heritage ontologies. ATR4CH provides a replicable framework adaptable across CH domains and institutional resources. Research Limitations - The produced KG is limited to Wikipedia articles. While the results are encouraging, human oversight is necessary during post-processing. Practical Implications - ATR4CH enables Cultural Heritage institutions to systematically convert textual knowledge into queryable KGs, supporting automated metadata enrichment and knowledge discovery.
Abstract:Text Implicitness has always been challenging in Natural Language Processing (NLP), with traditional methods relying on explicit statements to identify entities and their relationships. From the sentence "Zuhdi attends church every Sunday", the relationship between Zuhdi and Christianity is evident for a human reader, but it presents a challenge when it must be inferred automatically. Large language models (LLMs) have proven effective in NLP downstream tasks such as text comprehension and information extraction (IE). This study examines how textual implicitness affects IE tasks in pre-trained LLMs: LLaMA 2.3, DeepSeekV1, and Phi1.5. We generate two synthetic datasets of 10k implicit and explicit verbalization of biographic information to measure the impact on LLM performance and analyze whether fine-tuning implicit data improves their ability to generalize in implicit reasoning tasks. This research presents an experiment on the internal reasoning processes of LLMs in IE, particularly in dealing with implicit and explicit contexts. The results demonstrate that fine-tuning LLM models with LoRA (low-rank adaptation) improves their performance in extracting information from implicit texts, contributing to better model interpretability and reliability.