



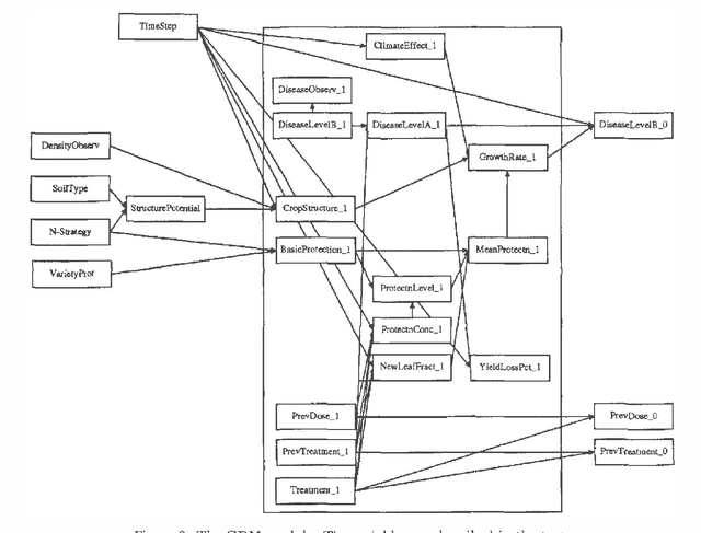
Abstract:We present a prototype of a decision support system for management of the fungal disease mildew in winter wheat. The prototype is based on an influence diagram which is used to determine the optimal time and dose of mildew treatments. This involves multiple decision opportunities over time, stochasticity, inaccurate information and incomplete knowledge. The paper describes the practical and theoretical problems encountered during the construction of the influence diagram, and also the experience with the prototype.