Abstract:Human action recognition plays an important role when developing intelligent interactions between humans and machines. While there is a lot of active research on improving the machine learning algorithms for skeleton-based action recognition, not much attention has been given to the quality of the input skeleton data itself. This work demonstrates that by making use of multiple camera views to triangulate more accurate 3D~skeletons, the performance of state-of-the-art action recognition models can be improved significantly. This suggests that the quality of the input data is currently a limiting factor for the performance of these models. Based on these results, it is argued that the cost-benefit ratio of using multiple cameras is very favorable in most practical use-cases, therefore future research in skeleton-based action recognition should consider multi-view applications as the standard setup.




Abstract:Human pose forecasting predicts future poses based on past observations, and has many significant applications in areas such as action recognition, autonomous driving or human-robot interaction. This paper evaluates a wide range of pose forecasting algorithms in the task of absolute pose forecasting, revealing many reproducibility issues, and provides a unified training and evaluation pipeline. After drawing a high-level analogy to the task of speech understanding, it is shown that recent speech models can be efficiently adapted to the task of pose forecasting, and improve current state-of-the-art performance. At last the robustness of the models is evaluated, using noisy joint coordinates obtained from a pose estimator model, to reflect a realistic type of noise, which is more close to real-world applications. For this a new dataset variation is introduced, and it is shown that estimated poses result in a substantial performance degradation, and how much of it can be recovered again by unsupervised finetuning.




Abstract:The integration of multi-view imaging and pose estimation represents a significant advance in computer vision applications, offering new possibilities for understanding human movement and interactions. This work presents a new algorithm that improves multi-view multi-person pose estimation, focusing on fast triangulation speeds and good generalization capabilities. The approach extends to whole-body pose estimation, capturing details from facial expressions to finger movements across multiple individuals and viewpoints. Adaptability to different settings is demonstrated through strong performance across unseen datasets and configurations. To support further progress in this field, all of this work is publicly accessible.




Abstract:In the rapidly advancing domain of computer vision, accurately estimating the poses of multiple individuals from various viewpoints remains a significant challenge, especially when reliability is a key requirement. This paper introduces a novel algorithm that excels in multi-view, multi-person pose estimation by incorporating depth information. An extensive evaluation demonstrates that the proposed algorithm not only generalizes well to unseen datasets, and shows a fast runtime performance, but also is adaptable to different keypoints. To support further research, all of the work is publicly accessible.




Abstract:In the rapidly evolving field of computer vision, the task of accurately estimating the poses of multiple individuals from various viewpoints presents a formidable challenge, especially if the estimations should be reliable as well. This work presents an extensive evaluation of the generalization capabilities of multi-view multi-person pose estimators to unseen datasets and presents a new algorithm with strong performance in this task. It also studies the improvements by additionally using depth information. Since the new approach can not only generalize well to unseen datasets, but also to different keypoints, the first multi-view multi-person whole-body estimator is presented. To support further research on those topics, all of the work is publicly accessible.




Abstract:In Spoken Language Understanding (SLU) the task is to extract important information from audio commands, like the intent of what a user wants the system to do and special entities like locations or numbers. This paper presents a simple method for embedding intents and entities into Finite State Transducers, and, in combination with a pretrained general-purpose Speech-to-Text model, allows building SLU-models without any additional training. Building those models is very fast and only takes a few seconds. It is also completely language independent. With a comparison on different benchmarks it is shown that this method can outperform multiple other, more resource demanding SLU approaches.




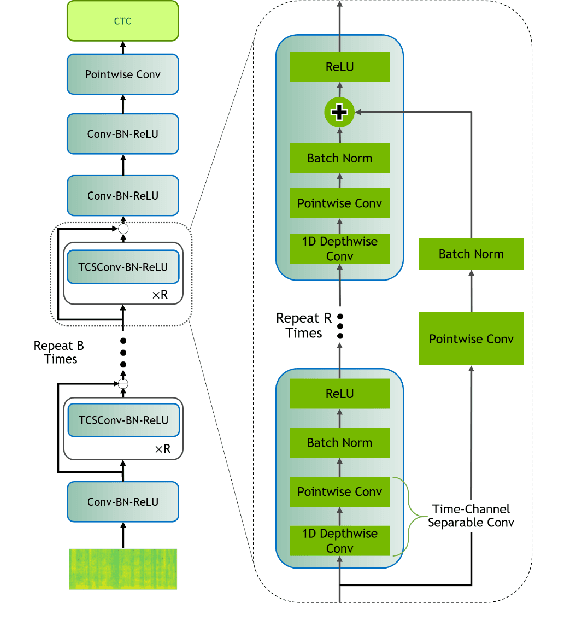
Abstract:Recent Speech-to-Text models often require a large amount of hardware resources and are mostly trained in English. This paper presents Speech-to-Text models for German, as well as for Spanish and French with special features: (a) They are small and run in real-time on microcontrollers like a RaspberryPi. (b) Using a pretrained English model, they can be trained on consumer-grade hardware with a relatively small dataset. (c) The models are competitive with other solutions and outperform them in German. In this respect, the models combine advantages of other approaches, which only include a subset of the presented features. Furthermore, the paper provides a new library for handling datasets, which is focused on easy extension with additional datasets and shows an optimized way for transfer-learning new languages using a pretrained model from another language with a similar alphabet.