



Abstract:Speech recognition is a fascinating process that offers the opportunity to interact and command the machine in the field of human-computer interactions. Speech recognition is a language-dependent system constructed directly based on the linguistic and textual properties of any language. Automatic Speech Recognition (ASR) systems are currently being used to translate speech to text flawlessly. Although ASR systems are being strongly executed in international languages, ASR systems' implementation in the Bengali language has not reached an acceptable state. In this research work, we sedulously disclose the current status of the Bengali ASR system's research endeavors. In what follows, we acquaint the challenges that are mostly encountered while constructing a Bengali ASR system. We split the challenges into language-dependent and language-independent challenges and guide how the particular complications may be overhauled. Following a rigorous investigation and highlighting the challenges, we conclude that Bengali ASR systems require specific construction of ASR architectures based on the Bengali language's grammatical and phonetic structure.




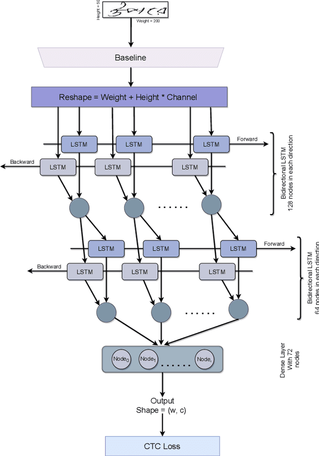
Abstract:Optical character recognition (OCR) is a process of converting analogue documents into digital using document images. Currently, many commercial and non-commercial OCR systems exist for both handwritten and printed copies for different languages. Despite this, very few works are available in case of recognising Bengali words. Among them, most of the works focused on OCR of printed Bengali characters. This paper introduces an end-to-end OCR system for Bengali language. The proposed architecture implements an end to end strategy that recognises handwritten Bengali words from handwritten word images. We experiment with popular convolutional neural network (CNN) architectures, including DenseNet, Xception, NASNet, and MobileNet to build the OCR architecture. Further, we experiment with two different recurrent neural networks (RNN) methods, LSTM and GRU. We evaluate the proposed architecture using BanglaWritting dataset, which is a peer-reviewed Bengali handwritten image dataset. The proposed method achieves 0.091 character error rate and 0.273 word error rate performed using DenseNet121 model with GRU recurrent layer.




Abstract:Speaker recognition deals with recognizing speakers by their speech. Strategies related to speaker recognition may explore speech timbre properties, accent, speech patterns and so on. Supervised speaker recognition has been dramatically investigated. However, through rigorous excavation, we have found that unsupervised speaker recognition systems mostly depend on domain adaptation policy. This paper introduces a speaker recognition strategy dealing with unlabeled data, which generates clusterable embedding vectors from small fixed-size speech frames. The unsupervised training strategy involves an assumption that a small speech segment should include a single speaker. Depending on such a belief, we construct pairwise constraints to train twin deep learning architectures with noise augmentation policies, that generate speaker embeddings. Without relying on domain adaption policy, the process unsupervisely produces clusterable speaker embeddings, and we name it unsupervised vectors (u-vectors). The evaluation is concluded in two popular speaker recognition datasets for English language, TIMIT, and LibriSpeech. Also, we include a Bengali dataset, Bengali ASR, to illustrate the diversity of the domain shifts for speaker recognition systems. Finally, we conclude that the proposed approach achieves remarkable performance using pairwise architectures.




Abstract:Fabric is a planar material composed of textile fibers. Textile fibers are generated from many natural sources; including plants, animals, minerals, and even, it can be synthetic. A particular fabric may contain different types of fibers that pass through a complex production process. Fiber identification is usually carried out through chemical tests and microscopic tests. However, these testing processes are complicated as well as time-consuming. We propose FabricNet, a pioneering approach for the image-based textile fiber recognition system, which may have a revolutionary impact from individual to the industrial fiber recognition process. The FabricNet can recognize a large scale of fibers by only utilizing a surface image of fabric. The recognition system is constructed using a distinct category of class-based ensemble convolutional neural network (CNN) architecture. The experiment is conducted on recognizing 50 different types of textile fibers. This experiment includes a significantly large number of unique textile fibers than previous research endeavors to the best of our knowledge. We experiment with popular CNN architectures that include Inception, ResNet, VGG, MobileNet, DenseNet, and Xception. Finally, the experimental results demonstrate that FabricNet outperforms the state-of-the-art popular CNN architectures by reaching an accuracy of 84% and F1-score of 90%.




Abstract:Object classification is a significant task in computer vision. It has become an effective research area as an important aspect of image processing and the building block of image localization, detection, and scene parsing. Object classification from low-quality images is difficult for the variance of object colors, aspect ratios, and cluttered backgrounds. The field of object classification has seen remarkable advancements, with the development of deep convolutional neural networks (DCNNs). Deep neural networks have been demonstrated as very powerful systems for facing the challenge of object classification from high-resolution images, but deploying such object classification networks on the embedded device remains challenging due to the high computational and memory requirements. Using high-quality images often causes high computational and memory complexity, whereas low-quality images can solve this issue. Hence, in this paper, we investigate an optimal architecture that accurately classifies low-quality images using DCNNs architectures. To validate different baselines on lowquality images, we perform experiments using webcam captured image datasets of 10 different objects. In this research work, we evaluate the proposed architecture by implementing popular CNN architectures. The experimental results validate that the MobileNet architecture delivers better than most of the available CNN architectures for low-resolution webcam image datasets.




Abstract:This article presents a Bangla handwriting dataset named BanglaWriting that contains single-page handwritings of 260 individuals of different personalities and ages. Each page includes bounding-boxes that bounds each word, along with the unicode representation of the writing. This dataset contains 21,234 words and 32,787 characters in total. Moreover, this dataset includes 5,470 unique words of Bangla vocabulary. Apart from the usual words, the dataset comprises 261 comprehensible overwriting and 450 handwritten strikes and mistakes. All of the bounding-boxes and word labels are manually-generated. The dataset can be used for complex optical character/word recognition, writer identification, handwritten word segmentation, and word generation. Furthermore, this dataset is suitable for extracting age-based and gender-based variation of handwriting.




Abstract:A disease that limits a plant from its maximal capacity is defined as plant disease. From the perspective of agriculture, diagnosing plant disease is crucial, as diseases often limit plants' production capacity. However, manual approaches to recognize plant diseases are often temporal, challenging, and time-consuming. Therefore, computerized recognition of plant diseases is highly desired in the field of agricultural automation. Due to the recent improvement of computer vision, identifying diseases using leaf images of a particular plant has already been introduced. Nevertheless, the most introduced model can only diagnose diseases of a specific plant. Hence, in this chapter, we investigate an optimal plant disease identification model combining the diagnosis of multiple plants. Despite relying on multi-class classification, the model inherits a multilabel classification method to identify the plant and the type of disease in parallel. For the experiment and evaluation, we collected data from various online sources that included leaf images of six plants, including tomato, potato, rice, corn, grape, and apple. In our investigation, we implement numerous popular convolutional neural network (CNN) architectures. The experimental results validate that the Xception and DenseNet architectures perform better in multi-label plant disease classification tasks. Through architectural investigation, we imply that skip connections, spatial convolutions, and shorter hidden layer connectivity cause better results in plant disease classification.




Abstract:Speaker recognition is an active research area that contains notable usage in biometric security and authentication system. Currently, there exist many well-performing models in the speaker recognition domain. However, most of the advanced models implement deep learning that requires GPU support for real-time speech recognition, and it is not suitable for low-end devices. In this paper, we propose a lightweight text-independent speaker recognition model based on random forest classifier. It also introduces new features that are used for both speaker verification and identification tasks. The proposed model uses human speech based timbral properties as features that are classified using random forest. Timbre refers to the very basic properties of sound that allow listeners to discriminate among them. The prototype uses seven most actively searched timbre properties, boominess, brightness, depth, hardness, roughness, sharpness, and warmth as features of our speaker recognition model. The experiment is carried out on speaker verification and speaker identification tasks and shows the achievements and drawbacks of the proposed model. In the speaker identification phase, it achieves a maximum accuracy of 78%. On the contrary, in the speaker verification phase, the model maintains an accuracy of 80% having an equal error rate (ERR) of 0.24.




Abstract:In the field of natural language processing and human-computer interaction, human attitudes and sentiments have attracted the researchers. However, in the field of human-computer interaction, human abnormality detection has not been investigated extensively and most works depend on image-based information. In natural language processing, effective meaning can potentially convey by all words. Each word may bring out difficult encounters because of their semantic connection with ideas or categories. In this paper, an efficient and effective human abnormality detection model is introduced, that only uses Bengali text. This proposed model can recognize whether the person is in a normal or abnormal state by analyzing their typed Bengali text. To the best of our knowledge, this is the first attempt in developing a text based human abnormality detection system. We have created our Bengali dataset (contains 2000 sentences) that is generated by voluntary conversations. We have performed the comparative analysis by using Naive Bayes and Support Vector Machine as classifiers. Two different feature extraction techniques count vector, and TF-IDF is used to experiment on our constructed dataset. We have achieved a maximum 89% accuracy and 92% F1-score with our constructed dataset in our experiment.




Abstract:Clustering is widely used in unsupervised learning method that deals with unlabeled data. Deep clustering has become a popular study area that relates clustering with Deep Neural Network (DNN) architecture. Deep clustering method downsamples high dimensional data, which may also relate clustering loss. Deep clustering is also introduced in semi-supervised learning (SSL). Most SSL methods depend on pairwise constraint information, which is a matrix containing knowledge if data pairs can be in the same cluster or not. This paper introduces a novel embedding system named AutoEmbedder, that downsamples higher dimensional data to clusterable embedding points. To the best of our knowledge, this is the first research endeavor that relates to traditional classifier DNN architecture with a pairwise loss reduction technique. The training process is semi-supervised and uses Siamese network architecture to compute pairwise constraint loss in the feature learning phase. The AutoEmbedder outperforms most of the existing DNN based semi-supervised methods tested on famous datasets.