Abstract:We present Algerian Dialect, a large-scale sentiment-annotated dataset consisting of 45,000 YouTube comments written in Algerian Arabic dialect. The comments were collected from more than 30 Algerian press and media channels using the YouTube Data API. Each comment is manually annotated into one of five sentiment categories: very negative, negative, neutral, positive, and very positive. In addition to sentiment labels, the dataset includes rich metadata such as collection timestamps, like counts, video URLs, and annotation dates. This dataset addresses the scarcity of publicly available resources for Algerian dialect and aims to support research in sentiment analysis, dialectal Arabic NLP, and social media analytics. The dataset is publicly available on Mendeley Data under a CC BY 4.0 license at https://doi.org/10.17632/zzwg3nnhsz.2.




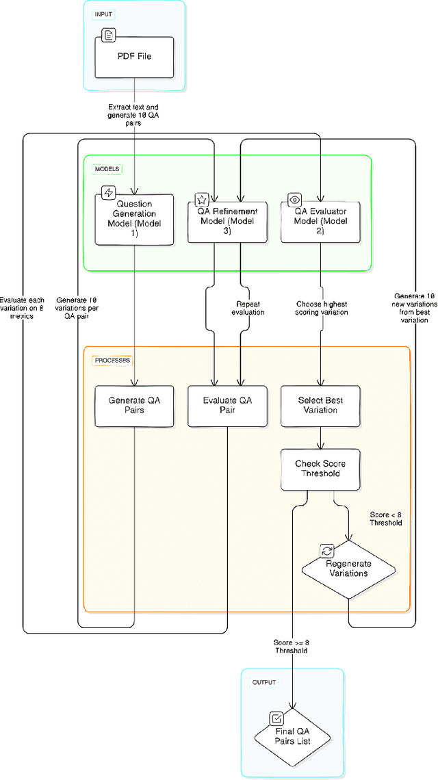
Abstract:The emergence of LLMs, like ChatGPT and Gemini, has marked the modern era of artificial intelligence applications characterized by high-impact applications generating text, images, and videos. However, these models usually ensue with one critical challenge called hallucination: confident presentation of inaccurate or fabricated information. This problem attracts serious concern when these models are applied to specialized domains, including healthcare and law, where the accuracy and preciseness of information are absolute conditions. In this paper, we propose EvoLLMs, an innovative framework inspired by Evolutionary Computation, which automates the generation of high-quality Question-answering (QA) datasets while minimizing hallucinations. EvoLLMs employs genetic algorithms, mimicking evolutionary processes like selection, variation, and mutation, to guide LLMs in generating accurate, contextually relevant question-answer pairs. Comparative analysis shows that EvoLLMs consistently outperforms human-generated datasets in key metrics such as Depth, Relevance, and Coverage, while nearly matching human performance in mitigating hallucinations. These results highlight EvoLLMs as a robust and efficient solution for QA dataset generation, significantly reducing the time and resources required for manual curation.




Abstract:Medical imaging has significantly revolutionized medical diagnostics and treatment planning, progressing from early X-ray usage to sophisticated methods like MRIs, CT scans, and ultrasounds. This paper investigates the use of deep learning for medical image captioning, with a particular focus on uterine ultrasound images. These images are vital in obstetrics and gynecology for diagnosing and monitoring various conditions across different age groups. However, their interpretation is often challenging due to their complexity and variability. To address this, a deep learning-based medical image captioning system was developed, integrating Convolutional Neural Networks with a Bidirectional Gated Recurrent Unit network. This hybrid model processes both image and text features to generate descriptive captions for uterine ultrasound images. Our experimental results demonstrate the effectiveness of this approach over baseline methods, with the proposed model achieving superior performance in generating accurate and informative captions, as indicated by higher BLEU and ROUGE scores. By enhancing the interpretation of uterine ultrasound images, our research aims to assist medical professionals in making timely and accurate diagnoses, ultimately contributing to improved patient care.
Abstract:Evolutionary Computation (EC) has emerged as a powerful field of Artificial Intelligence, inspired by nature's mechanisms of gradual development. However, EC approaches often face challenges such as stagnation, diversity loss, computational complexity, population initialization, and premature convergence. To overcome these limitations, researchers have integrated learning algorithms with evolutionary techniques. This integration harnesses the valuable data generated by EC algorithms during iterative searches, providing insights into the search space and population dynamics. Similarly, the relationship between evolutionary algorithms and Machine Learning (ML) is reciprocal, as EC methods offer exceptional opportunities for optimizing complex ML tasks characterized by noisy, inaccurate, and dynamic objective functions. These hybrid techniques, known as Evolutionary Machine Learning (EML), have been applied at various stages of the ML process. EC techniques play a vital role in tasks such as data balancing, feature selection, and model training optimization. Moreover, ML tasks often require dynamic optimization, for which Evolutionary Dynamic Optimization (EDO) is valuable. This paper presents the first comprehensive exploration of reciprocal integration between EDO and ML. The study aims to stimulate interest in the evolutionary learning community and inspire innovative contributions in this domain.