



Abstract:This research introduces a sophisticated transfer learning model based on Google's MobileNetV2 for breast cancer tumor classification into normal, benign, and malignant categories, utilizing a dataset of 1576 ultrasound images (265 normal, 891 benign, 420 malignant). The model achieves an accuracy of 0.82, precision of 0.83, recall of 0.81, ROC-AUC of 0.94, PR-AUC of 0.88, and MCC of 0.74. It examines image intensity distributions and misclassification errors, offering improvements for future applications. Addressing dataset imbalances, the study ensures a generalizable model. This work, using a dataset from Baheya Hospital, Cairo, Egypt, compiled by Walid Al-Dhabyani et al., emphasizes MobileNetV2's potential in medical imaging, aiming to improve diagnostic precision in oncology. Additionally, the paper explores Streamlit-based deployment for real-time tumor classification, demonstrating MobileNetV2's applicability in medical imaging and setting a benchmark for future research in oncology diagnostics.




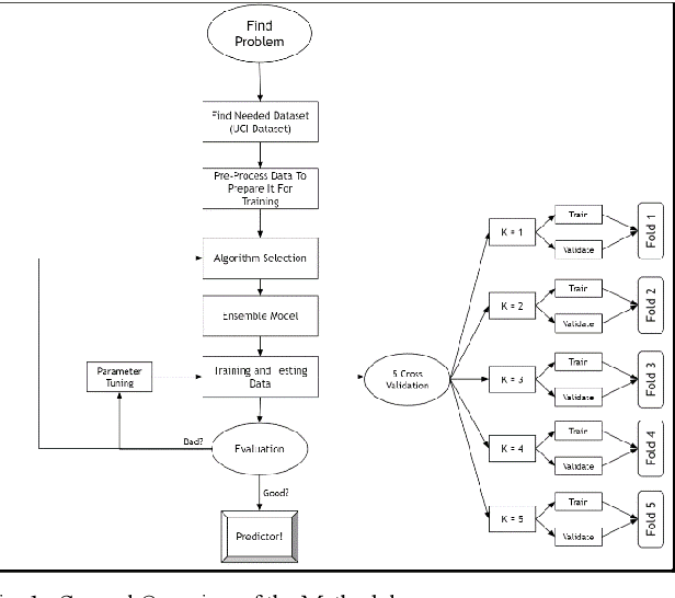
Abstract:The four essential chambers of one's heart that lie in the thoracic cavity are crucial for one's survival, yet ironically prove to be the most vulnerable. Cardiovascular disease (CVD) also commonly referred to as heart disease has steadily grown to the leading cause of death amongst humans over the past few decades. Taking this concerning statistic into consideration, it is evident that patients suffering from CVDs need a quick and correct diagnosis in order to facilitate early treatment to lessen the chances of fatality. This paper attempts to utilize the data provided to train classification models such as Logistic Regression, K Nearest Neighbors, Support Vector Machine, Decision Tree, Gaussian Naive Bayes, Random Forest, and Multi-Layer Perceptron (Artificial Neural Network) and eventually using a soft voting ensemble technique in order to attain as many correct diagnoses as possible.